I'm new to the Arduino (using the Leonardo). I am working with a heatplate that gets hot when you apply power to it.
When I use the 5V Vcc pin it works fine. But when I use the digital pins I don't get enough current.
Is there any easy way to increase the amps you can get from the digital pins?
Would somebody have a simple driver circuit?
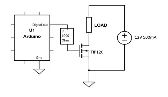
Thanks for the answer. This is my setup. I don't know exactly how much current the plate needs to get a high temperature fast, but i'm guessing in the range of 0,5 A - 1 A.
So basically, I need to use the transistor as a switch and then use another power supply for the heatplate-thingy ?
EDIT
This is a picture of how I planned to do the setup. Feedback is very much appreciated.



Peltier Module, i.e. solid-state heat pump, so one side gets warmer other side cooler. Looks like about 40mm x 40mm, could be a 75Watt? 15A? module... any clue where you got this part? – MarkU Dec 02 '15 at 21:40