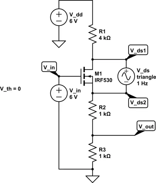
I wanted to simulate the linear region, so I tried this:

simulate this circuit – Schematic created using CircuitLab
I expected the triangle wave to be curved, but it didn't have those features. Am I doing something wrong or am I expecting the wrong results?
How does one usually simulate the linear region in SPICE?
Or do I have to make a lumped model of an NMOS for it to display the linear region?
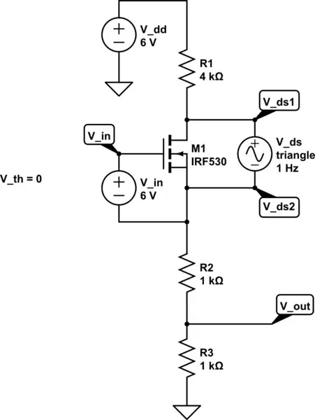
EDIT:

I suppose this would be the more appropriate setup. The triangle \$V_{ds}\$ no longer creates a triangular \$V_{ov}\$. Making everything clearer to think about. Still, as in the previous schematic, the question remains, I was expecting curves, instead of straight lines.
EDIT:
Has anybody tied breadboarding the fist circuit and measured it with an oscilloscope? I just realized that it might not actually have significant curves. As the \$V_{in}\$ varied in phase with \$V_{ds}\$, that might compensate for the the expected upside down parabola of a varying \$V_{ds}\$, making it a lot less curved.