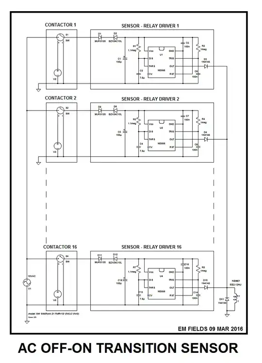
This should work for you; an AC OFF-ON transition detector, an 8 second timer, and a relay driver, all out of one 555 and a few discretes per channel.
Note that if the relay is off and one channel goes hot, the relay will make and then break 8 seconds later. However, if a second channel goes hot while the relay is made, it'll stay made until that channel's timer times out.
Note also that if a timeout is in progress and power fails on that channel, for any reason, timeout will be aborted and that channel's output will go Hi-Z.

UPDATE/REDESIGN
The Zener voltage dropper was a mistake; here's a much cleaner, better way to do it for just about the same price,

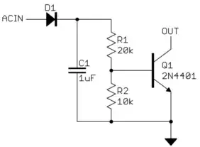
and an LTspice circuit list follows just in case you want to play around with the circuit.
Note that some of the components are different from the schematic shown above, but the functionality is the same.
Version 4
SHEET 1 1108 1140
WIRE -1856 320 -2000 320
WIRE -1696 320 -1776 320
WIRE -1584 320 -1632 320
WIRE -1456 320 -1584 320
WIRE -1088 320 -1200 320
WIRE -1024 320 -1088 320
WIRE -704 320 -1024 320
WIRE -624 320 -704 320
WIRE -576 320 -624 320
WIRE -704 336 -704 320
WIRE -1088 368 -1088 320
WIRE -576 368 -576 320
WIRE -1024 432 -1024 320
WIRE -992 432 -1024 432
WIRE -704 432 -704 400
WIRE -704 432 -768 432
WIRE -1584 464 -1584 320
WIRE -2000 480 -2000 320
WIRE -1088 496 -1088 448
WIRE -1024 496 -1088 496
WIRE -992 496 -1024 496
WIRE -576 496 -576 448
WIRE -576 496 -768 496
WIRE -192 512 -320 512
WIRE -1024 560 -1024 496
WIRE -992 560 -1024 560
WIRE -544 560 -768 560
WIRE -464 560 -480 560
WIRE -272 560 -464 560
WIRE -1840 576 -1840 368
WIRE -1088 592 -1088 496
WIRE -576 592 -576 496
WIRE -272 592 -272 560
WIRE -624 624 -624 320
WIRE -624 624 -768 624
WIRE -464 656 -464 560
WIRE -2000 704 -2000 560
WIRE -1840 704 -1840 656
WIRE -1840 704 -2000 704
WIRE -1792 704 -1792 368
WIRE -1792 704 -1840 704
WIRE -1584 704 -1584 528
WIRE -1584 704 -1792 704
WIRE -1328 704 -1328 416
WIRE -1328 704 -1584 704
WIRE -1088 704 -1088 656
WIRE -1088 704 -1328 704
WIRE -704 704 -704 432
WIRE -704 704 -1088 704
WIRE -576 704 -576 656
WIRE -576 704 -704 704
WIRE -272 720 -272 672
WIRE -2000 800 -2000 704
WIRE -464 832 -464 720
WIRE -272 832 -272 800
WIRE -272 832 -464 832
WIRE -464 864 -464 832
WIRE -320 864 -320 512
WIRE -192 864 -192 512
WIRE -192 864 -320 864
FLAG -464 864 0
FLAG -2000 800 0
SYMBOL Misc\\signal -2000 464 R0
WINDOW 0 11 104 Left 2
WINDOW 3 24 104 Invisible 2
WINDOW 123 0 0 Left 2
WINDOW 39 0 0 Left 2
SYMATTR InstName V1
SYMATTR Value SINE(0 25 60)
SYMBOL ind -288 704 R0
SYMATTR InstName K1
SYMATTR Value .1
SYMATTR SpiceLine Rser=1000
SYMBOL diode -448 720 R180
WINDOW 0 40 31 Left 2
WINDOW 3 19 1 Left 2
SYMATTR InstName DK1
SYMATTR Value 1N4148
SYMBOL Misc\\NE555 -880 528 M0
SYMATTR InstName U4
SYMBOL res -1072 352 M0
SYMATTR InstName R1
SYMATTR Value 1.1meg
SYMBOL cap -1072 592 M0
WINDOW 0 29 7 Left 2
WINDOW 3 29 60 Left 2
SYMATTR InstName C2
SYMATTR Value 7.5µ
SYMBOL cap -560 592 M0
WINDOW 0 20 9 Left 2
WINDOW 3 22 55 Left 2
SYMATTR InstName C4
SYMATTR Value 100n
SYMBOL res -592 464 M180
WINDOW 0 47 73 Left 2
WINDOW 3 35 45 Left 2
SYMATTR InstName R2
SYMATTR Value 1meg
SYMBOL cap -688 336 M0
WINDOW 0 -37 30 Left 2
WINDOW 3 -41 60 Left 2
SYMATTR InstName C3
SYMATTR Value 100n
SYMBOL diode -544 576 R270
WINDOW 0 62 31 VTop 2
WINDOW 3 64 33 VBottom 2
SYMATTR InstName D3
SYMATTR Value 1N4148
SYMBOL sw -1760 320 M270
WINDOW 0 21 15 VLeft 2
WINDOW 3 -25 16 VLeft 2
SYMATTR InstName S4
SYMBOL diode -1696 336 R270
WINDOW 0 32 32 VTop 2
WINDOW 3 -3 33 VBottom 2
SYMATTR InstName D1
SYMATTR Value MURS120
SYMBOL voltage -1840 560 R0
WINDOW 0 -38 105 Left 2
WINDOW 3 24 96 Invisible 2
WINDOW 123 0 0 Left 2
WINDOW 39 0 0 Left 2
SYMATTR InstName V2
SYMATTR Value PULSE(0 1 1 100m 100M 8)
SYMBOL polcap -1600 464 R0
WINDOW 0 -42 34 Left 2
WINDOW 3 -57 59 Left 2
SYMATTR InstName C1
SYMATTR Value 47µ
SYMBOL PowerProducts\\LT1083-12 -1328 320 R0
WINDOW 3 -119 114 Left 2
SYMATTR InstName U2
SYMBOL res -288 576 R0
SYMATTR InstName R3
SYMATTR Value 1000
TEXT -304 416 Left 2 ;KEMET
TEXT -320 448 Left 2 ;EE2-12NU
TEXT -1984 768 Left 2 !.tran 12
TEXT -1984 736 Left 2 !.model SW SW(Ron=.01 Roff=1G Vt=0.5 Vh=0)
TEXT -1992 464 Left 2 ;18VAC
TEXT -288 488 Left 2 ;C0IL