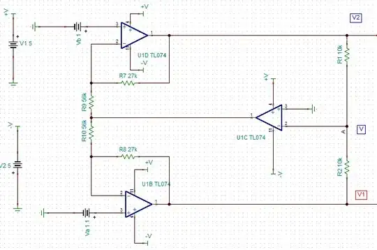
I've got a project to make but I have trouble understanding what is actually going on. In circuit below, I have to calculate the resistor values, choose op-amps and explain how the whole thing works.
This is an in-amp for EMG and I can't understand how the guarding circuit (U1C, R1, R2) works. I saw a similar thing in the Art of Electronics, but the guarding circuit was referenced to the shield (which makes sense to me). However, here the op-amp output is connected to the gain setting resistors and I got from simulations that it improves CMRR, but I don't understand the principle of operation.
Also, why are R1 and R2 10kΩ, and not 10Ω or 10MΩ? How do I choose the tolerance? I have the same question for the other resistors. I just picked values from INA128 in-amp. From what I understand, we don't choose small resistor values in the differential amplifier, because the mismatch between them will affect CMRR more than with large value resistors, but large values are noisy and we should also provide enough biasing current, so we must choose between 10kΩ-100kΩ. In the input buffers we need large value resistors for the gain of 600-1000, but too large resistors create input error, are noisy, have parasitic capacitance etc, but I'm not sure if I'm correct.



