I assume this question is very common, because I read a lot of answers here, but I still missing somthing..
I have "Electric Imp" module, which have max I/O pin power output of 4mA, and its run on 3.3V.
I need to run electric door, which consume 12vdc 500mA at max.
So i started and checked the 2N2222A transitor:
Ic(MAX) = 1A - good enough.
Vceo(MAX) = 40V - good enough
and now I am geting to the base needs (the gain):
in the Hfe I see that the closest is Ic=500mA, Vce = 10V (I need 500mA and 12V, so it is close enough), the gain for this will be 40, which means I need 500/40 = 12.5mA as output.. I do not have it.. am I right so far?
Another thing I am missing is - where can I see in the datasheet that 3.3V is enough on the base, BJTs is not Voltage , but current base, right?
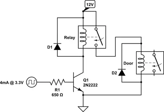
if I am right so far, so I need 500mA/4mA = Hfe of 125, but I couldnt find such resistor.. I can add relay 12vdc coil with lower current than 500mA and use the NPN to run the coil so it will run the door lock..
Thanks, Gabi.




