9

Many experts here recommend 100nF bypass caps to the power rails of an op-amp. I made it a tradition myself that when I use any op-amp I always use 100nF decoupling cap from +Vcc to GND and -Vcc to GND.

But I also see different variants as below examples:

enter image description here

enter image description here

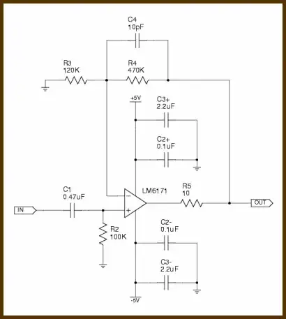
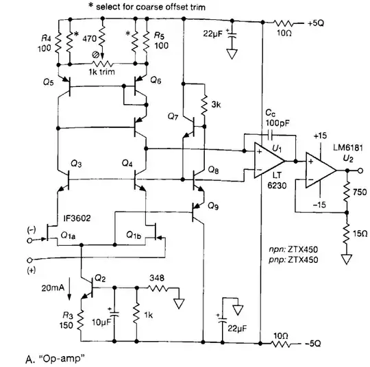
As you see above examples do not just use 100nF at the power rails but either RC like lowpass filters or two caps in parallel.

Does that matter which variant I use for the power rails for decoupling? Is there a principle or rule of thumb? What should be the criteria?

Note: This is a question specifically only about bypass caps at power rails of an op-amp. I couldn't find a specific satisfactory answer at related questions.

user16307
  • 12,049
  • 52
  • 184
  • 320
  • 1
  • This is a question specifically about bypass caps at only power rails of an opAmp. Not a duplicate imao. That question you referenced doesn't answer my question. – user16307 May 29 '16 at 19:10
  • 1
    The rules for decoupling an opamp are not much different than for any other device, actually. And these rules are explained in the "possible duplicate" link. Basically, you should choose the caps based on the frequency components found in the supply current spikes... In practice, for an opamp, unless your application is very specific, you can well use any value from a few µF to 100n, it won't make much of a difference. Hence the various values found in the different app notes. – dim May 29 '16 at 19:27
  • @dim But what about the opAmp examples in my questions. They use an RC filter or two caps in parallel instead of a single cap. When I implement a circuit what should I ask myself to determine which variant I should choose among them? – user16307 May 29 '16 at 19:37
  • 2
    That's right, the RC filter is a more specific case, that JIm Dearden's answer explains well. Not a duplicate, after all... – dim May 29 '16 at 19:46

2 Answers2

21

There is a difference between op-amp decoupling and, for example, logic chips decoupling.

The purpose of bypass capacitors is to provide sufficiently low impedance on power rails in the whole frequency range of the op-amp. Different types of op-amps have very different frequency range: Gain Bandwidth Product (in fact, it typically defines the bandwidth) varies from 1 MHz to 4 GHz, at least. So - decoupling of 4 GHz op-amp by 22 uF capacitors is really weird idea. They have too high impedance in GHz range. They just do nothing for decoupling. Most likely, op-amp would not be stable with such decoupling.

Decoupling requirements of more common op-amps depend on a quality of supply rails. Low inductance and low impedance rails do not need much capacitance for decoupling. You can do perfectly with 68 nF or even 47 nF. It is a good choice on 4 (or more) layers PCB with power plains.

However, on 2 layers PCB the active and reactive impedance of supply wires may be high; it may require 100 nF in parallel with few uF capacitor.

Another purpose is to filter out some AC interference or similar voltages found on supply rails. To get this effect, you need to use ferrite beads (or resistors) between the power rail and OP AMP. Resistors are not a good choice as they increase voltage drop on DC.

So the optimal bypass capacitors depend on:

  1. Gain Bandwidth Product of your OP AMP;
  2. The quality of your PCB;
  3. "Purity" of your power rails.

The basic rules are:

  1. Use small (10 nF - 68 nF) 0402 capacitors for really fast op-amps
  2. Use 68 nF - 100 nF on "normal" op-amps with reasonably good PCB design
  3. Use 68 nF - 100 nF in parallel with larger capacitors (> 2.2 uF) if the power rails are long;
  4. Use 100 nF and ferrite beads if you expect some interference from power rails;
  5. Use larger capacitors for op-amps with high output current: no less than 100 nF on 500 mA of output current.
Master
  • 1,299
  • 6
  • 4
  • Hi. What do you consider long power rails and are you talking within the PCB or does this also include a long cable from the AC/DC adapter coming from the wall. – user432024 Dec 01 '20 at 04:31
7

The purpose of the capacitors at the rails is to decouple (smooth out or short out) any AC from DC.

0.1 or 100nF is generally used to smooth out the higher frequencies and transient edges (glitches) that might find their way to the output of the op amp.

Sometimes it is important to ensure that the lower frequencies (such as 50Hz) are eliminated or substantially reduced . In this case a large value (usually electrolytic) capacitor is used, sometimes with a small series resistor to give the smoothing required.

Why not just use one larger capacitor rather than two?

Larger values tend to have a greater loss at the higher frequencies (become more resistive/reactive) so by placing two different (types of) capacitors in parallel (say 10uF, 0.1uF) it increases the effective frequency range of the decoupling.

JIm Dearden
  • 19,036
  • 30
  • 40