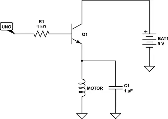
The transistor gets hot to the touch and the motor will continue to run when I disconnect the transistors base from 9v+ (I am trying to make sure the circuit works before I hook it up to an arduino). The motor will continue continue unless I disconnect the power supply.
Is this how the circuit is supposed to work like this? I am using a 9v power supply, simple toy motor, 1uf cap, 1k resistor, and a PN2222a npn transistor.
I was following this instructables (http://www.instructables.com/id/Simple-Cheap-Motor-Driver-Board-for-Arduino/?ALLSTEPS). What am I missing with this circuit? Should I go through and do all the calculations for the circuit? Thanks!!!




