As I understand it, you want to drive a laser diode with a 100 kHz sine wave with a bias of about 40 mA. The 100 kHz signal is is available from a 0-5 Volt digital output. Here is a circuit that should at least be a reasonable topology:

You will have to fill in the right values yourself. The ones I show represent only a very rough stab at it.
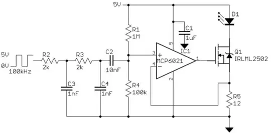
R2, C3, R3, C4 are a two pole low pass filter. This will eliminate much of the harmonic content of the 100 kHz square wave to make it closer to a sine wave. In this scheme more filtering also reduces the amplitude, so you will have to change R5 if you adjust the aggressiveness of the filter. R1 and R4 set the DC bias. In this example is should be roughly 40 mA. C2 AC couples the signal from the filter to the opamp while leaving the average bias alone. The feedback circuit makes sure that this composite voltage (AC signal plus DC bias) appears accross R5. This regulates the diode current since the current thru R5 is the same as the current thru the diode.
Note that this never explicitly sets the diode voltage. Rather, it regulates the current thru it. That's a much better way to drive a LED or laser diode than trying to fix its voltage. This circuit will automatically make the voltage as needed to get the desired current.
Again, you will likely have to adjust the values. You never said how much harmonic content you can tolerate, for one.
Added in response to your two questions:
The FET acts like a variable resistance. It is varied by the opamp to make sure that the input signal (opamp pin 3) appears accross the output current sense resistor (R5). Since the current thru R5 and D1 are the same, and the voltage accross a resistor is proportionaly to the current thru it, the voltage at the top end of R5 is proportional to the diode current.
This circuit would still work somewhat without the opamp, but not as accurately. The opamp drives the gate of Q1 to whatever it takes to get the desired diode current. The gate to source voltage of Q1 will vary with current. This voltage offset is automatically compensated for by the opamp since it is inside the feedback loop. The exact gate-source voltage required for a particular current is poorly specified and will vary from device to device and over temperature. By regulating the voltage on R5 instead of the voltage on the gate of Q1, the gate-source voltage is automatically compensated for by the opamp and becomes irrelevant. Actually, it's only irrelevant as long as the required gate voltage is within the range the opamp can put out. The IRLML2502 has a low enough gate-source turn on voltage so that this is guaranteed to be true. We don't know exactly what that voltage is, but we do know it will be well within the 5V output range of the opamp.
Using the built-in photodiode to regulate the laser's actual light output is even better than regulating its current. In that case you have to add a circuit that creates a voltage proportional to the laser light output, then feed that into the opamp negative input instead of the of R5 voltage. The opamp will then drive Q1 to whatever it takes to achieve the light output proportional to the input signal.