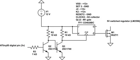
I have a project which runs on a 12v battery and it needs to draw as little power as possible when being "inactive". I have an ATtiny85 running on a lithium coin battery consuming on average about 5 µA. It is connected to a J-K flip flop IC (cd4027bc). The voltage from the ATtiny i/o pin is 3v which is not enough to "toggle" the flip flop which runs on a separate voltage source(see schematic below). So using two transistor voltage boosters I can toggle the flip flop from the arduino. The problem is that this circuit consumes a lot of power.
The current solution using a transistor voltage booster with two 2SC1740 transistors seems flawed, and I am not sure how to fix it since I am a rookie when it comes to electronics.
Below is the schematics for my circuit:

simulate this circuit – Schematic created using CircuitLab
(pins 9-13 are also connected to ground on FF1)
The flip flop runs on a 12v source separate from the microcontroller.
The goal is to control a raspberry pi, using as little current as possible when the raspberry pi is turned off. So, in other words. I want a switch controlling the 12V battery which will be connected to a 5V regulator that will in turn be connected to a raspberry pi. This switch will be controlled by the ATtiny85 running on a 3v lithium coin battery which is separate from the 12V battery.