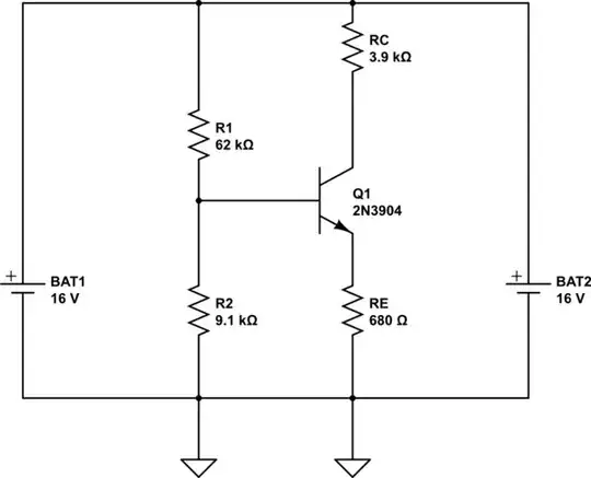
In the given voltage divider bias configuration when the value of \$ \beta \$ is changed from 80 to 140 the base current changes from 21.26\$\mu\text{A}\$ to 12.9\$\mu\text{A}\$ which is a change of 39 % where as the change in quantities like collector current,collector to emitter voltage is merely 5.4 % and 5.6 % respectively.

simulate this circuit – Schematic created using CircuitLab
So,my question is why has the base current changed the most?
My guess to this question is that base current is in micro amperes so a change of about 10 micro ampere ,wouldn't bring much change to the circuit,although the operating point will be shifted.