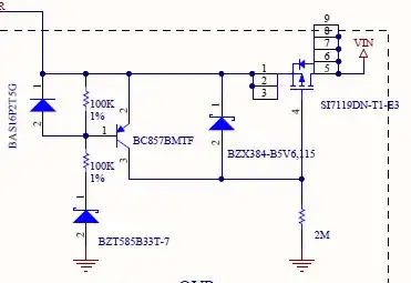
This is supposed to provide over voltage protection for a system placed in a car.Can anyone explain the functionality of each component? I know that this is basically 2 switches; but when will the switches be triggered ? Usage of BZT585B33T is confusing due to its break down voltage at 33V; while battery voltage is typically 12V
- 327
- 3
- 9
2 Answers
This is supposed to provide over voltage protection for a system placed in a car.
It does and the level at which that over-voltage protection begins is about 23 to 30 volts. The resistor bias chain that feeds the BZT585B33T is quite high in value and this means the zener will start conducting significant current possibly as low as 23 volts. At some point between 23 volts and 30 volts, the BC857 will turn on and this will short the MOSFETs gate and source. This turns off that MOSFET and therefore disconnects the load thus protecting it.
Will this protect an average car radio should 20 volts be applied? No it won't but it will protect a lot of equipment against the hundred volt plus voltages seen during a load dump in an automobile: -
- 456,226
- 28
- 367
- 807
-
Thank you. But for further clarification. How will BZT585B33T start functioning at 23 V ? Its supposed to breakdown at 33V right ?? Also what exactly is BZX384 doing here ? – Febin Sunny Jan 25 '17 at 05:01
-
Also wont the P-channel MOSFET require -ve Gate voltage to conduct ?? – Febin Sunny Jan 25 '17 at 07:02
-
1@FebinSunny it gets it from the 2 Mohm resistor to ground on the gate - source is at (say) 12 volts and gate is pulled down to 0 volts hence Vgs = -12V. – Andy aka Jan 25 '17 at 08:25
When the input voltage line is sufficient low (soon thee zener isn't conducting), the PNP IS off and the MOSFETs gate is grounded. Thee MOSFET is on.
When the input is sufficiently high, the PNP sees a voltage on its be junction and starts to conduct. That pulls up the MOSFETs gate until it is closed.
As you can see, the PNP is really a variable resistor whose resistance changes with the input voltage.
The zener determiners when the protection circuit kicks in.
edit: just wanted to show quickly how the circuit works through simulation. the following circuit has the key components of the original, more complex circuit but otherwise operates under the same principle.
in this particular simulation, the red trace shows the voltage on the load. the circuit starts to provide power to the load at about 1v - determined by the Vgs of the mosfet and the load. that works all the way to about 12v when the zener starts to conduct. Once the zener conducts, the "divider" formed by the transistor + R2 pulls the mosfet's gate to the input voltage, turning off the power to the load, precisely as we expected earlier.
hope it helps.
- 4,342
- 1
- 8
- 9
-
The MOSFET is a p channel Enhancement MOSFET wont it require -ve Gate volatge to be turned ON ? Please help on this part. – Febin Sunny Jan 25 '17 at 07:03
-

