I know electrolyte capacitor explode when used in AC current but Can we using two parallel electrolyte capacitors as shown in fig. for AC applications since they have lower size than PPC capacitors (for 400v), for using in transformerless power supply as Xc or for power factor correction?
-
1You can also buy NP (Non-Polarized) electrolytic caps.. http://www.parts-express.com/cat/non-polarized-electrolytic-capacitors/1385 – Trevor_G Mar 11 '17 at 16:21
4 Answers
You can create a bipolar cap from two unipolar ones like so:
Each cap has to be rated for the whole voltage, and the capacitance will be halved.
- 1,283
- 1
- 11
- 18
-
Also, the ESR and ESL will double. The self resonant frequency will be the same, though. – Enric Blanco Mar 11 '17 at 16:10
-
http://electronics.stackexchange.com/questions/3062/what-are-some-reasons-to-connect-capacitors-in-series – Trevor_G Mar 11 '17 at 16:18
-
1If I was going to try that I would add shotky diodes in parallel with those caps to keep the reverse voltage to a minimum. – Trevor_G Mar 11 '17 at 16:19
-
Additional reading: https://electronics.stackexchange.com/questions/21928/can-you-make-a-non-polar-electrolytic-capacitor-out-of-two-regular-electrolytic – Christian Mar 11 '17 at 16:47
-
I used this circuit right now but with reverse diodes for each cap its works but the capacitors heat up, why? – M.A.K Mar 14 '17 at 17:23
-
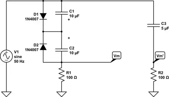
The circuit you show is like a 'roach motel'- charge can get into the caps but cannot get out (as it is blocked by the diodes). So the caps will only provide significant current for the first full cycle.
If you put the caps in series 'back to back' with diodes across each to prevent reverse bias you will get something like a nonpolar capacitor, however many electrolytic caps will not last long with the resulting amount of ripple current- check the specifications carefully.

simulate this circuit – Schematic created using CircuitLab
- 397,265
- 22
- 337
- 893
-
I used this circuit right now its works but the capacitors heat up, why? i used it without 100 ohm resistor – M.A.K Mar 14 '17 at 17:21
-
The capacitors heat up because they have a lot of ESR and you are probably exceeding the ripple current rating I mentioned above. I = V/Xc. In the demo circuit above I applied (virtually) 1VAC at 50Hz so the current will not be very high (a couple mA). – Spehro Pefhany Mar 14 '17 at 20:05
If you have a diode there, you won't get current from the cap, i.e. it won't discharge, so there is no point having the cap at all.
- 2,167
- 1
- 10
- 16
-
My feeling is it's the same - impedance would only apply if there was AC applied to the cap. – AngeloQ Mar 11 '17 at 14:56
Without a lot of information in your question, I'm going to assume your transformer less power supply will be converting AC to DC using the diodes. With that in mind, you would use the capacitors on the output of the diodes, across the pulsing DC output for the purpose of filtering the AC ripple. you need to observe polarity in order to prevent the caps from exploding.
- 251
- 1
- 6

