1

In order to prevent heat (and to a lesser degree, preserve power) I'm exploring the idea of using latching relays instead of 'regular' relays.

I don't want to redesign and rebuild the application that uses these regular relays with ON/OFF toggle switches. So the latching relays must work on ON/OFF switches, not momentary switches.

In an older EE question, Russel McMahon mentions:

A circuit could easily enough be devised to store power and apply it to the delatching coil when power was removed from the main input, thus making operation externally identical to a normal single coil relay.

What are some ways to use relays more efficiently? (scroll down a bit)

How would this work and how would such a circuit look like?

Thanks

EDIT: @TonyM, just your typical relay circuit:

[+]------ ON/OFF switch ------ + +----------[+]
                               } \
                         coil  }  \ NO
[-]----------------------------+ +
                                 |
                               load
                                 |
                                [-]
svenema
  • 467
  • 8
  • 17
  • 1
    @svenema: You question needs some rework. What part of the circuit can you not change? Are you willing to change and rewire the relays? – Transistor May 12 '17 at 20:01

3 Answers3

1

A simple latching relay circuit controlled by a switch is shown below. When SW1 is changed over, relay contacts RL1a allow a coil to be energised and the relay starts moving.

If (and it's an if as I really don't know) the coil energy is enough to change the relay over even with the contacts being broken early in the travel, it will work. The diodes are draining the energy from the coils so that makes things worse. But I know it can turn out that a circuit like this has been used for decades and is fine, depending on the relay, so I'm posting it for comments from other engineers' experience.

schematic

simulate this circuit – Schematic created using CircuitLab

So that's an idea for controlling a latching relay from a changeover switch without pulling a residual current, only a transition current.

I then had an idea for switching the 'r' reset coil to a capacitor on power-off, which would discharge itself into the coil and reset the relay. But I can't see how to add that switching-with isolation in a simple way...without another relay.

It could be done with several transistors and diodes and so on. But the circuit starts to get increasingly untidy and your question doesn't give me a good enough idea of what we're trading off against here (cost, complexity, time, ability to construct etc).

I'm posting this here anyway: not as an answer but as a trigger for discussion from other contributors. I'll delete it if it proves useless in the long run.

TonyM
  • 22,898
  • 4
  • 39
  • 64
  • 1
    M .I tried this along time ago when I had thick hair .It did not work on my small DIL latching relay so I used 2 transistors to invert things so the armature had to get fully across .It worked on BC337.I was wasting some bias current so I suppose that nowdays 2 mosfets would be better. – Autistic May 12 '17 at 11:51
1

I can't quite tell if you are asking how to run a latching relay with non-momentary switches, or how to unlatch a relay when the power goes off.

I'm thinking the latter, so something like this will work.

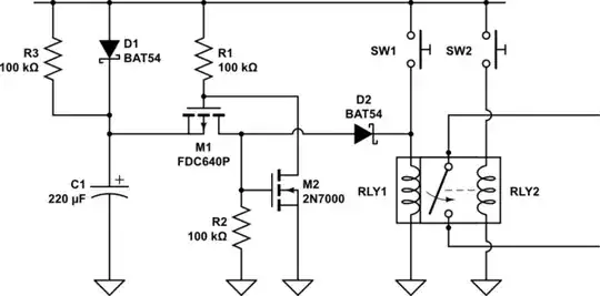
C1 will initially charge up to diode drop D1 below your supply rail, then slowly continue to full rail through R3 and will stay charged as long as the circuit is powered. P-Channel MOSFET M1 will normally be off since the gate voltage will be higher than the drain. R2 will pull the gate of M2 low keeping it off also.

When power is lost, C1 will not discharge since D1 is blocking it, however the rail falling will pull the gate of M1 lower. At some point it will fall far enough to turn on M1. The voltage stored on C1 is then applied to R2 and the gate of M2. M2 will then turn on and pull the gate of M1 even lower, latching it on.

At that point current will flow through D2 energising the reset coil of the relay. C1 will continue to discharge through the relay until the voltage drops low enough that M2 turns off again.

schematic

simulate this circuit – Schematic created using CircuitLab

The size of C1 needs to be chosen such that sufficient current is established in the relay for long enough to ensure it returns to the reset position, plus some tolerance time.

The MOSFETS shown should operate successfully with a 5V rail. Low Vto and Ron devices are required.

The shown circuit assumes the rail sensing resistor R1 is tied to the system rail. However, performance can be improved by connecting the top of R1 back to some point before the rails voltage regulator and storage capacitors. The voltage at the top of R1 will then drop faster than the indicated power rail making this circuit operate sooner. That change would also allow you to discharge whatever other capacitors are on the power rail through the relay. Using this latter method, it may be possible to eliminate the need for D1 and R3.

ADDITION

If you want to use toggle switches instead of momentary I suggest you replace SW1 and SW2 in the circuit above with something like the circuit below.

Closing the switch pulls the gate of the MOSFET low through the capacitor which turns it on till the capacitor charges up through R1. Clicking the switch the other way releases the gate and discharges the capacitor through R2. C1 and R1 need to be chosen to keep the MOSFET turned on long enough for the relay to activate.

schematic

simulate this circuit

Trevor_G
  • 46,675
  • 8
  • 72
  • 154
  • Yes, this is where it went when I sketched it out - a horrendously big circuit that must be unappealing to the OP :-) As per my answer, "your question doesn't give me a good enough idea of what we're trading off against here (cost, complexity, time, ability to construct etc)" – TonyM May 14 '17 at 08:40
  • Incidentally, the question said from the start, "So the latching relays must work on ON/OFF switches, not momentary switches" so needs some editing into one circuit – TonyM May 14 '17 at 08:42
  • @TonyM yup, But I usually go with the title if there is some ambiguity in the body of the question, specifically because other will see the title and wonder... "Ya how DO I DO THAT.." – Trevor_G May 15 '17 at 13:24
  • @TonyM, and I agree the circuit is complex. but then again, if you need to shut off a gas valve or some other critical device, complexity is not a problem. – Trevor_G May 15 '17 at 13:26
  • 1
    Quite. As per my answer and comment, if we knew what his priorities were, we could design for it properly. He's not shutting off a gas valve and I suspect (complete guess) that this is to be small'n'cheap. But all good points, good Trevor :-) – TonyM May 15 '17 at 14:02
  • “P-Channel MOSFET M1 will normally be off since the gate voltage will be higher than the drain” should read “source” instead. – jpsecher Oct 27 '18 at 12:58
0

First you compute the energy, to assert reset, E=VI*t

Then compute the energy of charge in a stored cap then equate this with the stored energy and losses.

\$E_{reset}=VI*t=E_{store}=½CV² + I²R∗t\$

where R=Rcoil (DCR) + RdsOn (MOSFET) and this is the min. Energy guaranteed by the coil reset I and duration.

Since I=V/R both the energy stored and the loss increase with V², some calculations may be needed to optimize your choices.

Tony Stewart EE75
  • 1
  • 3
  • 54
  • 185