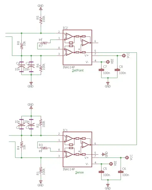
I'm building a PI controller with inputs read using instrumentation amplifiers (for sensing resistors and floating grounds), rather than subtracting the two input signals with a third chip, is it possible to use the reference pin (as shown in the circuit) in series to accomplish this?
Asked
Active
Viewed 179 times
2
-
1Yes, what you are proposing should be possible. Here's a related question about using the reference input as an offset (not a duplicate). – Nick Alexeev Aug 18 '17 at 04:08
1 Answers
1
Your circuit is somehow weird. The purpose of the instrumentation amplifier is to have very high input impedance at the input stage and a good common mode rejection ratio. In your case you have some non symmetric components at the input stage, that will result in bad CMRR, extra you have a resistor placed in between both inputs, why?
The Vref needs to be connected to a low impedance, so connecting an opamp output to Vref input is a way to go. But there is one another strange thing: you have one measurement as Setpoint and other named Sense, in control theory you would need (Setpoint-Sense), what you'll get is (Setpoint+Sense), OK you can still swap the Sense inputs to get negative value.
Marko Buršič
- 23,961
- 2
- 20
- 33
