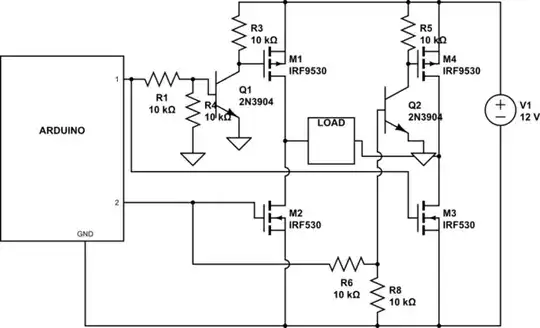
As @Trevor said your top transistors are turned off very slow with this 10k resistor only.
The second problem I see is with bottom transistors drivers. Driving a power MOSFET gate directly from MCU's pin is always a bad idea. The voltage may not be enough for a good saturation, the drive current may be small and turn on/off will be too slow, drive current would cause glitches on MCU's supply and may reset it, when some transistor blows due to a load fault the MCU will be fried too.
Below is a suggestion for these drivers.

simulate this circuit – Schematic created using CircuitLab
This only half of the circuit. You will multiply it by two.
I added a fast turn off group to the high-side driver. It will ensure strong and fast gate discharge.
The driver of the low-side transistor is made of emitter follower circuit (Q4,Q5), coupled with a level shifter made with a small signal mosfet M5. Note how it is connected - gate to MCU VCC and it's source is driven by the MCU pin. This produces a non-inverting level shift of your MCU outpit pin.
Adding some gate resistors with a value of 10 ohm is always a good idea to limit driving current and minimize radiated EMI.