I'm still new to this so please go easy on me :)
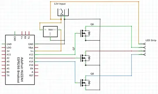
I'm looking at using N channel Mosfets to act as a switch between my microcontroller (ESP8266 breakout board) and LED Strip. Here's the schematic: 
When I was reading about how mosfets and transistors work, I saw that for it to be saturated, the potential voltage between gate and source pins (or base and emitter in transistors) needs to be higher than the value listed under V_GS(th). Could I do this with the 3.3V output of a ESP8266 GPIO pin? The datasheet for the two mosfets I was considering using are slightly confusing me.
IRLB8721 - https://cdn-shop.adafruit.com/datasheets/irlb8721pbf.pdf
IRLZ44N - http://www.irf.com/product-info/datasheets/data/irlz44n.pdf
I'm asking because under the max value they only use tiny currents. IRLB8721, they use a drain to source current (Id) of 25μA and the max Vgs (needed for mosfet to turn on right?) is only 2.35V. For the IRLZ44N it's 2V with 250μ. So are these logic level Mosfets? Would they work?
Another value I'm not to sure about is Vds. They set it equal to Vgs in the values above, but for figure 3 where you can see other (higher) Id currents, they set it to 15 and 25V. Is this relevant?
IRLB8721:
IRLZ44N:
I would be really grateful if someone could help me clarify this.
On a side note, is it necessary to use resistors between the microcontroller and gate? How would I do this, and for what function?
Thanks so much!

