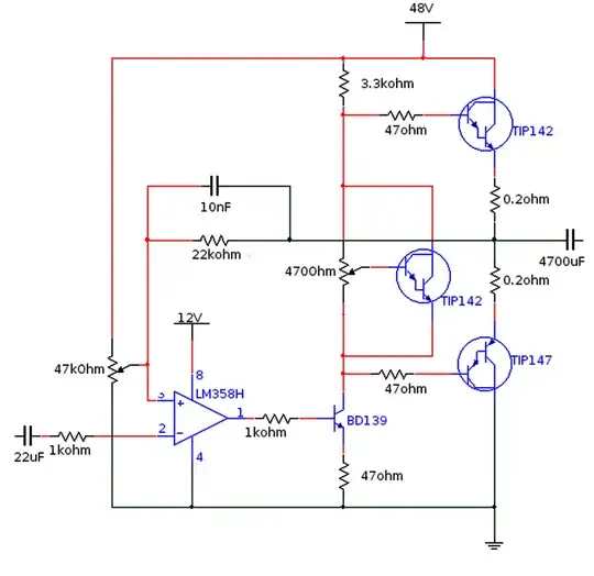
I'm trying to design an push-pull amplifier for a 4 ohm load, it works with a 48 V source.
This is the latest design I did:
(Input and output are in those two capacitors and the potentiometers are used to set the output DC point and the push-pull bias voltage)
In order to have less crossover distortion, I always end up having voltages in the order of 0.6V constantly applied to the emitter resistors (In pratice, because in the simulations everything always goes easier).
The problem is: Once my load is 4 ohms, I can't put any greater emitter resistors, or it'll have too much lossess. But with two 0.2 ohm resistors, it ends up having a quiescent current of 1~1.5 A, which is very great.
I'm not even sure if, in this way, the emitter resistances will be able to prevent thermal runaway, because they'll heat up fast.
The transistor on that VBE multiplier will be installed between the other two in the heatsink, but I don't know how fast it will runaway.
Being that there are plenty Class AB power amplifiers that work with such loads and voltage ranges and they don't have a quiescent current like that.
What am I missing?
