DISCUSSION
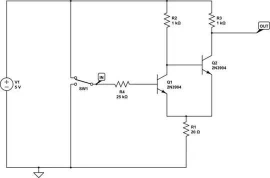
I don't know if this will help you at all, but if you are reading The Art of Electronics, then you will also almost certainly read (in about 20 pages yet) about the long-tailed pair differential amplifier made out of two BJTs. Your circuit can be redrawn (without changing it) to look more like that traditional function:

simulate this circuit – Schematic created using CircuitLab
The AofE book discusses the Schmitt trigger circuit on the page where you got your schematic. But it's clear that those words didn't help out enough.
So I'm putting this into a different form and suggesting that you skip forward a little bit in the book and read about the differential amplifier form. That may also help you as that form (topology) begins to firm up better in your own mind.
(You also need to start learning how to re-draw, mentally, schematics you see into forms that are familiar and commonly found. So my redrawing of this schematic shows you the power of such flexible thinking in order to re-arrange things over and over until something "clicks" and you can put it into a form you've spent time on and studied.)
I want you to learn to recognize these patterns. Because, over time, it's important. Circuits aren't just "stuff slapped together" to get a job done, where each result is unique. Instead, it's more like "watch-making" where there are certain ideas, like weighted wheels, springs, cogs, gears, and so on. So ideas are used over and over and over again in electronics. And you need to get better able to "find" these ideas.
The skill of the person drawing the schematic, the time they have available for helping the schematic to communicate, etc., all vary quite widely. So you have to get good at "seeing the faces" in a painting, which can be anything from barely more than a rorschach test to who knows what else.
In this case, it is operated differently (in saturated modes) than a typical diff-amp. So in this particular case that it can be analyzed reasonably well without dragging in the usual diff-amp perspective (that you have yet to read about in the book.) But I still wanted to point out what's ahead of you and that you will recognize this topology quite soon as you read forward about 20 pages from now.
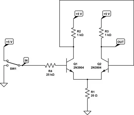
So if you look at the above circuit and read forward in your book for a moment, you will notice that there are actually two inputs and two outputs of the differential amplifier. As used here, one of those outputs is already marked as "OUT." The other output is dragged over via a wire to one of its inputs. The other remaining input goes to the switch through a resistor.
As I already pointed out, a differential amplifier is "mostly" used differently than here, with an expectation that the inputs (the bases of the two BJTs) will be driven with very nearby voltage values. When operated that way, neither input draws much current. (And this concept forms the input ideas used in BJT opamps, too.) So when you get to that section about 20 pages ahead of where you are, the authors will be talking more about that usage -- leading into ideas about opamps, yet to arrive in the book.
Here, the input voltages are "over-driven" in the sense that there is no attempt made to keep them "similar." And just like what would happen with a real opamp based on BJTs, the inputs will draw current when over-driven like this so that the base voltages aren't similar.
With that background in mind, plus a little forecasting about where you will soon be headed in the book, let's look at the above circuit.
ONE APPROACH
Probably the easiest way to see the above circuit working is to just imagine that the switch, via \$R_4\$ either turns \$Q_1\$ ON or OFF.
With \$Q_1\$ OFF, then \$R_2\$ pulls \$Q_2\$ ON. With \$Q_2\$ effectively ON, you have a resistor divider formed by \$R_1\$ and \$R_3\$, which will present a voltage at OUT of \$V_\text{OUT}=5\:\text{V}\cdot\frac{20\:\Omega}{20\:\Omega+1\:\text{k}\Omega}\approx 100\:\text{mV}\$ and a source impedance of \$\approx 19.6\:\Omega\$. (Thevenin here.)
With \$Q_1\$ ON instead, then \$R_2\$ doesn't matter because now \$Q_1\$ pulls down on the base of \$Q_2\$ through a very low resistance of \$R_1\$, turning \$Q_2\$ OFF. With \$Q_2\$ effectively OFF, you have \$R_3\$ now pulling the OUT terminal upwards towards \$5\:\text{V}\$. So the voltage at OUT is \$V_\text{OUT}=5\:\text{V}\$ with a source impedance of \$1\:\text{k}\Omega\$.
ANOTHER APPROACH
Let's go at this entirely differently.
Think of \$Q_1\$ and \$Q_2\$ arranged like a kind of comparator. If the base of \$Q_1\$ is exactly the same voltage as the base of \$Q_2\$, then both BJTs will have the exact same base-emitter voltage (because their emitters are obviously at the same voltage, too.) So their collector currents have to be equal, as well. (Assuming identical BJTs for now.) So the the voltages at the collectors, in theory anyway, would be equal, too.
Now, if you just change the base voltage at \$Q_1\$ just slightly upward, so that it is higher than the voltage at the base of \$Q_2\$, then \$Q_1\$ will try and increase its collector current. But this probably will be at the expense of collector current for \$Q_2\$ -- because there is only a certain supply of it and their shared emitters. Also, since an increasing collector current for \$Q_1\$ implies a declining collector voltage for \$Q_1\$, and since \$Q_1\$'s collector is tied to \$Q_2\$'s base, then it follows that the base of \$Q_2\$ is declining. And that will also have the effect of reducing \$Q_2\$'s collector current, too.
So these things work together. If you pull upward just slightly on the base of \$Q_1\$, it tips the balance. And once that tip starts, it continues even more because the changes at the collector of \$Q_1\$ (started by the base voltage change for it) are exactly what will help drive even less current into the collector of \$Q_2\$ and still more into the collector of \$Q_1\$. Etc.
Quite rapidly, you find that even the slightest upward imbalance at the base of \$Q_1\$ causes the system to move rapidly in the direction where \$Q_2\$ turns OFF completely and has no collector current, at all.
Since we can assume that \$Q_1\$ is probably saturated, there will be a small, fixed voltage drop across its collector and emitter. So this means that the current through the collector will be about \$\frac{5\:\text{V}-100\:\text{mV}}{1\:\text{k}\Omega+20\:\Omega}\approx 4.8\:\text{mA}\$. The current in the emitter will be slightly more, as saturation base current arrives. We can work it out very approximately to about \$\frac{5\:\text{V}-1\:\text{V}}{25\:\text{k}\Omega}\approx 160\:\mu\text{A}\$. So the emitter current will be something between \$4.9-5.0\:\text{mA}\$. From that, we can work out that the emitter voltage is about \$100\:\text{mV}\$ and that the collector voltage is indeed quite low -- perhaps \$200\:\text{mV}\$, or so. So \$Q_2\$ is definitely OFF, as assumed.
That's one state. Let's gradually lower the input voltage in our minds. As the base voltage for \$Q_1\$ declines, there will be a point at which \$Q_1\$ is no longer saturated but is starting to be "active." This will take place when the base current declines to the point where \$\beta=\frac{I_C}{I_B}\approx 200\$ relationship arrives again. We know the collector current is \$4.8\:\text{mA}\$, so this means a base current of \$I_B=24\:\mu\text{A}\$. Applying that to \$R_4\$ we find that the input voltage (at the switch) needs to be about \$700\:\text{mV}+25\:\text{k}\Omega\cdot 24\:\mu\text{A}=1.3\:\text{V}\$.
So as the voltage goes below about \$1.3\:\text{V}\$, we expect that the collector of \$Q_1\$ should also be coming out of saturation and will start to rise upward from the \$200\:\text{mV}\$ we'd earlier estimated. It will only take a change of about \$500\:\text{mV}\$ at the collector of \$Q_1\$ to turn \$Q_2\$ ON. And this means only a change of \$\frac{1}{2}\:\text{mA}\$. Working that backward to the base using \$\beta=200\$, we find that this is a change of only \$2.5\:\mu\text{A}\$ at the base. So by the time the voltage at the switch reaches \$700\:\text{mV}+25\:\text{k}\Omega\cdot 21.5\:\mu\text{A}=1.24\:\text{V}\$ we should expect that something very new should be taking place.
So, we now understand one thing. In the case where the input is going from down from \$5\:\text{V}\$ to \$0\:\text{V}\$, that there is an important transition period right around \$1.2-1.3\:\text{V}\$.
What about in the other direction?
Well, assume that the input of \$Q_1\$ is at ground. Then \$Q_1\$ is certainly OFF. But now \$R_2\$ is definitely pulling \$Q_2\$ into full saturation. This means that \$Q_2\$'s collector current will now be about that \$4.8\:\text{mA}\$ we computed earlier for \$Q_1\$'s collector when the input was oppositely arranged. But we also must add in very substantial base current coming via a much lower-valued \$R_2\$. This added current will be close to \$4\:\text{mA}\$ (slightly less because we have to account for a \$V_\text{BE}\$ junction voltage.) So now the emitter current is actually higher, or around \$8.8\:\text{mA}\$.
This emitter current is almost twice as much as before. So the emitter is now closer to \$200\:\text{mV}\$.
Now let's raise the voltage at the switch, moving slowly towards \$5\:\text{V}\$. At what point will \$Q_2\$ come out of saturation so that things can change back again? Well, this happens when the collector of \$Q_1\$ can draw off almost all of that \$4\:\text{mA}\$ that is currently present through \$R_2\$. That means that the base current of \$Q_1\$ must reach about \$20\:\mu\text{A}\$. Given the higher emitter voltage now (which is \$200\:\text{mV}\$ instead of the earlier \$100\:\text{mV}\$), we will need about \$200\:\text{mV}+700\:\text{mV}+20\:\mu\text{A}\cdot 25\:\text{k}\Omega =1.4\:\text{V}\$.
So this is higher. In fact, it is higher by just about the differences in the emitter voltage caused by the differences in currents in the two situations. We know that in one case this is about \$4.8\:\text{mA}\$ and in the other case about \$8.8\:\text{mA}\$ through \$R_1\$. So we expect to see a hysteresis of about \$20\:\Omega\cdot \left(8.8\:\text{mA}-4.8\:\text{mA}\right)=80\:\text{mV}\$ at the input side. Roughly speaking, that might be rounded to about \$100\:\text{mV}\$ as there are some "details" we didn't completely work out about the transitions.
HYSTERESIS NOTE
The hysteresis voltage is usually specified as a \$\pm\$ value, as \$V_h\$. Here, I will be talking about the total width and will call it \$V_w\$. So:
$$V_w=R_1\cdot \left(\frac{V_\text{CC}}{R_3} + \frac{V_\text{CC}-V_\text{BE}}{R_2}-\frac{V_\text{CC}}{R_2}\right)=V_\text{CC}\frac{R_1}{R_3}-V_\text{BE}\frac{R_1}{R_2}$$
Since \$R_2=R_3\$ in this circuit, the equation is a much simpler:
$$V_w=\left(V_\text{CC}-V_\text{BE}\right)\frac{R_1}{R_2=R_3}$$
So, here I might get: \$V_w=\left(5\:\text{V}-700\:\text{mV}\right)\frac{20\:\Omega}{1\:\text{k}\Omega}\approx \pm 85\:\text{mV}\$.
There isn't much here regarding the values of \$\beta\$ for each transistor. That's because I've kept the ideas simple and, besides, the \$\beta\$ doesn't impact the width of the hysteresis band nearly as much as it affects the exact voltage where the transitions take place.
In this circuit the exact voltage at which the transition takes place simply does not matter. So there's little need to worry about threshold voltages moving around, so long as the hysteresis width is managed well enough. So \$\beta\$ differences matter less here.