0

INTRO: Hello everyone! I am experimenting with audio amplifiers for a while now. I learned how to do an operational amplifier with discrete components and understand all its section and sub-circuits, recently. Then I decided to just skip the hard part and use operational amplifier and output power stage for an audio amplifier to work as desired, instead of troubling with discrete components only. The goal from my earliest experimentation was to create around 100 W audio amplifier but the things went wrong as soon as applying DC to whole amplifier (no AC for now).

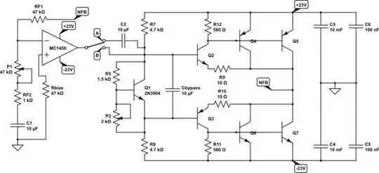
PROBLEM: I have built this circuit few minutes ago on breadboard.

schematic

simulate this circuit – Schematic created using CircuitLab

When I checked only output power stage with VBE multiplier (without MC1458 op-amp) everything worked just fine. But when I connected op-amp to it directly (no AC coupling - switch position B), as I increased Vce of VBE multiplier just a tiny bit, then the current through both upper and lower output power quadrants suddenly increased to 2A or more and stayed there or it was swinging like there was some kind of heavy oscillation within amplifier! As soon as I added AC coupling capacitor (switch position A), the darn thing worked as expected when Vce of VBE multiplier was changed! As it was increased with potentiometer P2 slightly also the quiescent current through power stage increased slightly - as expected!

Why did such heavy oscillation occurred within my amplifier circuit when there was no AC coupling capacitor between voltage amplification stage (MC1458) and output power stage (upper and lower Sziklai pair with paralleled power transistors)?

NOTE: C3, C4, C5 and C6 represent AC bypass to avoid distortion when AC is applied to such circuit. At the collector and/or emitters of power transistors Q4, Q5, Q6 and Q7 there are no low resistance resistors for improving thermal stability of those because I have no low resistance (lower than 1 Ohm) high power resistor. Also, I have replaced MC1458 with another one (same part), but the results were similar (talking about example with no AC coupling capacitor).

lucenzo97
  • 2,430
  • 3
  • 37
  • 68
  • 1
    Just some off-the-cuff thoughts. $R_{11}$ and $R_{12}$ seem too high of a value to me -- by a factor of 10 or so -- considering you are moving towards a high output power. I don't think that's the problem, though. Just a note. You don't have any low-valued output resistors (you know where, I think) and when you are moving towards higher power and discrete I think you must include these even more so (you always want them.) Too dangerous otherwise. Finally, I worry about the bases of $Q_2$ and $Q_3$. Can you insert 220 Ohm resistors to the bases of these and see if it helps? – jonk Apr 05 '18 at 17:08
  • Why you shouldn't use the 741. The 1458 is twice as bad as the 741- it contains two 741s in a single package. – JRE Apr 05 '18 at 17:22
  • @JRE Good catch. (The LM148 is even better than the 1458!) They also cannot handle $\pm 23:\text{V}$ on their rails, either. Not a good choice, indeed! – jonk Apr 05 '18 at 17:50
  • @jonk The collector current through Q2 and Q3, at which the power transistors would start heavily conducting, was meant to be 1 mA and not 10 mA as you would probably have done it. How can 0.22 Ohm resistor (for example) even contribute to anything, since it is of such low value? 220 Ohm in series to two bases - how would that help with anything? – lucenzo97 Apr 05 '18 at 20:44
  • @Keno I'd be using a well more than IQ=10 mA for a 100 W design. I'd also be using emitter resistors in Q4-Q7 -- it's totally unusable the way you have it. And the resistors you are separately asking about are needed for several reasons, including (1) to help out the shift between quadrants during the transition period; (2) to provide a means by which you can later add overcurrent protection; (3) to provide some non-temperature related voltage difference for the multiplier (this gets into some parabolic math); and (4) still more reasons. – jonk Apr 05 '18 at 21:00
  • Why do you almost always pick the worst solution? Classic audio amplifier with LTP at the input and CFP at the output are prone to oscillation by itself. And you decided to use an op-amp as input stage + VAS stage. And completely forget that the op-amp contains three-stage amplifier inside IC. Insert 220 Ohm resistors at Q2 and Q3 base as jonk suggested. And add small capacitor (100pF or more ) between op amp output and his inverting input. – G36 Apr 06 '18 at 15:10
  • @G36 What is LTP and CFP? I haven't tried those base resistors but I put in that 100 pF between opamp's output and inverting input and it did reduce the oscillation. Without it, the circuit oscillated like crazy. Although I don't quite understand why, because MC1458 already has a built-in capacitor for frequency compensation at its VAS. – lucenzo97 Apr 06 '18 at 21:16
  • LTP--->Long Tailed Pair -->Differential amplifier. CFP-->Complementary Feedback Pair --->Sziklai pair. – G36 Apr 07 '18 at 07:40
  • As for the oscillation in short. Too many amplifiers stages connected in series (in cascade) covered by the global negative feedback loop. – G36 Apr 07 '18 at 07:44

1 Answers1

2

I see several problems with your design.

  1. Replace that POS 1458 IC with a LT1028 with +/- 15 volt supply rails.

  2. RF2 can be fixed at 2.2K, for a gain of 20 which is typical for a power amp.

  3. Use a DC connection from op-amp to your output stage, or it will not be DC stable.

  4. R8 is not a constant-current sink, so you need to boot-strap it to get a wide voltage swing at the driver stage. Replace R8 with two 2.2K resistors, then add a 100uF capacitor from the center of the resistors (- capacitor lead) to the output NFB connection(+ cap lead). This boost the impedance of the driver side a lot so voltage can swing almost rail to rail of the op-amp.

  5. Your final stage does not amplify voltage, usually done with a Darlington pair to achieve high gain. To get an output that swings close to the +/- 23 volt rails you need to buy a high voltage op-amp like the LTC6090. It can be powered up to +/- 70 volts. It cost more than the LT1028 for sure.

  6. You cannot breadboard high-gain wide bandwidth circuits. Ground bounce and contact resistance will make it oscillate like crazy.

  • Will try. 2. That is how it is usually done, yes. 3. AC coupling cap was the solution to the upper described problem, so I think this my not be such a good idea. 4. I don't understand how would a current sink contribute anything to the voltage swing. And I also don't understand the bootstrapping process. 5. Output stage here isn't meant to amplify voltage but current. 6. How else should I do it otherwise? To directly solder it to PCB without trying if it even works?
  • – lucenzo97 Apr 05 '18 at 20:37
  • 1
    Yes I understand the output stage is a current boost only. Your best bet considering what you have is to put it on a board with ground and power traces. Try Digikey part V1019-ND. It needs to be stable or your wasting your time. I will teach you about 'bootstrap' someday. It was typical of amplifiers in the 1970's. –  Apr 05 '18 at 21:03