3

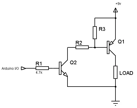
I'm using an example from this post which indicates that I should be able to use a pair of NPN 3904 and PNP 3906 transistors to provide high side voltage to a load. The specific schematic I followed from that example is:NPN PNP High Side Switch

The load, in fact, is a low power regulator (LM317) driving a couple of amplifiers downstream.

Instead of an Arduino, I'm using a Raspberry PI GIPO (3.3V) for switching. The resistor values I have are as follows:

  • R1: 2.2K
  • R2: 2.2K
  • R3: 1K

Source voltage (indicated on Diagram) is actually 19 volts and the downstream LOAD draws just under 100 mA. The regulator outputs 11 volts and drives a zener diode rail splitter to provide about +/- 7.5 volts with a virtual ground (for the amplifier circuit).

The problem I have is that when the GPIO pin is turned OFF, I still get about 7.5 volts output from the 3906 emitter so I'm not truly shutting off the voltage to the regulator.

Can anybody tell me if my resistor values look reasonable and maybe why it would still be emitting that voltage from the 3906 when the GPIO is OFF?

EDIT:

Updated image with transistor pin labels and resistor values: Updated Schematic

Max
  • 83
  • 6
  • 1
    Consider using a regulator with an enable input instead. – Ignacio Vazquez-Abrams May 30 '18 at 18:34
  • If you ground the R1 input, do you see the same result? Does your Pi share a common ground with this circuit? – brhans May 30 '18 at 18:37
  • Don't turn it off. Set the output to low. Off suggests you are disabling the output, setting it to input/ high impedance. – Passerby May 30 '18 at 18:38
  • As Passerby said, you need a pull-down resistor at the output. – lucas92 May 30 '18 at 18:50
  • I like the idea of a regulator with an enable pin, but haven't found one that would do the job. If anyone has an idea of one that might, it would be appreciated.

    Yes, the PI shares a common ground and grounding the R1-3904 has no effect.

    It's not shown in the diagram above, but I do have a resistor as well between the 3906 Emitter and the power regulator. It's only 10 ohms. If I increase that to say...10K, would that shut power off completely when the GPIO turns off? If so, why would that be?

    – Max May 30 '18 at 18:56
  • I dont know the voltage and the power levels you are working with, so I recommend two regulator chips with EN input: TPS76201 from TI, and NCP5662 from OnSemi. – Rohat Kılıç May 30 '18 at 19:28
  • Through-hole: LM2941, LT1121. Or can you do SMD? – CL. May 30 '18 at 19:32
  • Thanks Rohat. Those voltages are too low. But CL, you might be spot on! The LM2941 seems like it might do the trick. Voltage range looks good and current is way more that I'd need. I'm going to give that a shot and see what happens. – Max May 30 '18 at 19:40
  • Just an update, I went with CL's recommendation and now use a LM2941...and it works fantastically! Thanks for pointing that one out to me. – Max Aug 07 '18 at 23:11

3 Answers3

1

It's probably because you have your Collector and Emitter backwards on the 2N3906.

To debug: try removing Q2 and R2. Make sure Q1 shuts off correctly before adding any other circuits.

Also, a 2N2907 might be more robust for the application.

enter image description here

Vince Patron
  • 3,606
  • 9
  • 18
0

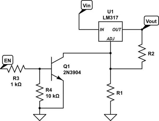
If you are using an LM317, you can bring the output down to about 1V (don't remember the exact figure) by pulling the ADJ pin low. Will that do the trick? (EDIT - the EN pin should be called NOT_EN in fact.)

schematic

simulate this circuit – Schematic created using CircuitLab

danmcb
  • 7,012
  • 16
  • 33
  • That might help if all else fails. – Max May 30 '18 at 21:03
  • it doesn't really make sense to do it in series as per your original drawing. If Q1 is passing 100mA and it has maybe 2V across it, it is dissipating 200mW - that's a fair amount for a small signal switching transistor. – danmcb May 30 '18 at 21:19
0

Assuming there is no backflow from the LM317 powered from elsewhere (and assuming a common ground between the MCU ground and the emitter of Q2), chances are you have at least one transistor wired incorrectly and you are seeing E-B breakdown.

enter image description here

Your resistor values are not unreasonable.

Spehro Pefhany
  • 397,265
  • 22
  • 337
  • 893
  • Thanks Spehro. I thought of that too and triple checked again. I'm using TO-92 packages...same as you indicated. I've updated the image above to include the E/C pins I think are correct as well as the resistor values. Again, the LOAD in the image is the LM317, rail splitter, and amplifier circuit.

    It very well could be that I read the schematic wrong on the PNP for the Collector and Emitter pins, but I thought I had it correct.

    – Max May 30 '18 at 22:44
  • Umm.. the lead with the arrow is the emitter, so you do have it reversed. Best to replace it with a new one- the B-E breakdown can degrade the transistor. – Spehro Pefhany May 31 '18 at 02:46
  • Well there's a rookie mistake. I'll swap it this morning and report back – Max May 31 '18 at 09:52