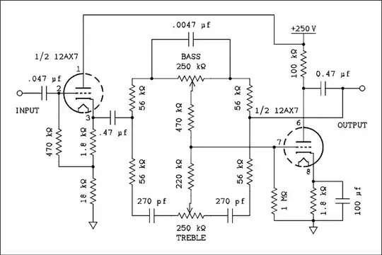
Here I have built the following schematic but have encountered some problems. The treble was crackling and the bass was dropping out. I have somewhat fixed the treble issue with grounding the pots but I still have an issue with them. I think what has happened the heat from the soldering iron has damaged them. I was very quick in soldering but I think it's just cheap potentiometers. I can't seem to find these value potentiometers dual gang linear 1M and 500k.
There is a 50 Hz hum present with the tone control circuit wired in my valve amp. My question is what is causing these problems (mainly the hum) and how do I resolve it? Also what would happen if I changed the bass and treble potentiometer form 1M/500k potentiometers to 100k/250k potentiometer would I loose the bass and treble adjust range or would it have no effect?
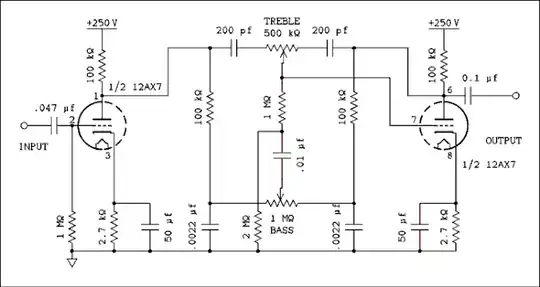
UPDATE
Here I found this tone control circuit on the internet. It looks like to me it would be better than the other circuit. As there is no DC on the potentiometers that caused the previous problem with my last circuit but can anyone tell me if I should go ahead with this one? is there any improvements I can make? 





