1

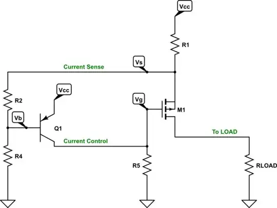
How to calculate this current limit circuit enter image description here This is a current limit, can anybody give me some instructions about how to calculate the limited current?

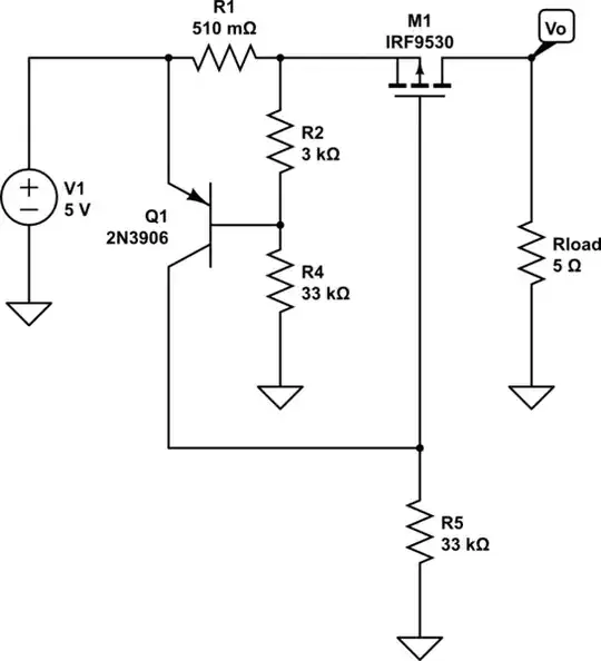
My calculation is as follows:

(V1-0.51*I)*33/(33+3)=V1-Vbe

V1=5V,Vbe=0.6V

thus Ilimit=392.2mA

It seems right as the simulation in pic1, but when I change the Input voltage of V1, the current limitation seems changes as another simulation(pic2) enter image description here

In pic2, a different input voltage of V1 makes different current limitation.

V1=4.03V I=409.8mA V1=5V I=331.38mA

Can someone give some formula about how to calculate the current limitation vs different voltage input?

schematic

simulate this circuit – Schematic created using CircuitLab

question update:

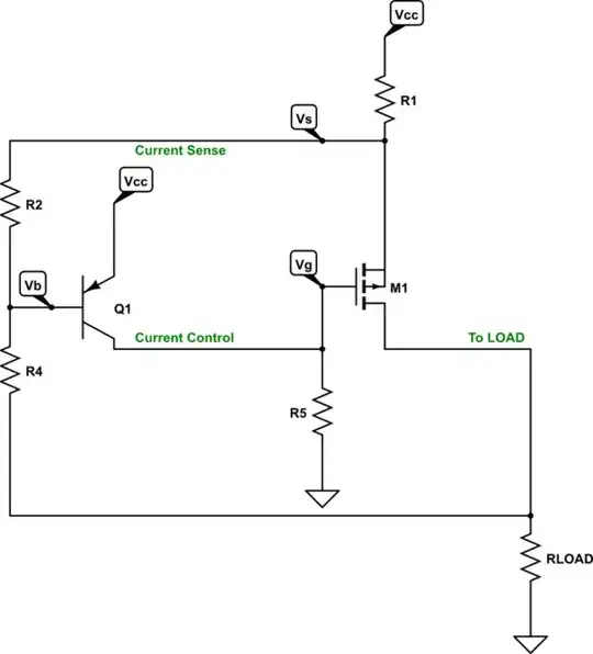
I have searched many other similar questions in the StackExchange. Interesting is I found a very similar schematic as follow:

schematic

simulate this circuit

This schematic is coming from Jonk's another answer

How can I calculate knee current for this foldback current limiter

Now I will ask what's the difference between these two schematics?

  1. First I can see is the R4 resistor, the biggest difference is one of the R4 is connected to GND and the other is connected to Rload?
  2. And which schematic seems better or uses more frequently?
  3. What are the advantages and disadvantages of the two schematics?
lukeluck
  • 157
  • 1
  • 2
  • 8
  • Using second pic--R2, under no-current conditions, has a voltage of about 0.41V from a 5V supply. You can go from there and figure how much voltage you need across R1 to turn on the transistor. If you run it from a higher supply, R2 will have a higher no-current voltage, and Q1 may be on all the time, cutting off the output by default. From a lower supply voltage, more current will be permitted. See it? – Cristobol Polychronopolis Jun 25 '18 at 12:41
  • 1
    Notice that now widout the load current Vbe voltage will reach 0.6V if Vin > 1+R4/R2 *0.6 = 7.2V and IL = ((R2 + R4) Vbe - R2 Vin)/(R1 R4) Try to look at this circuit https://electronics.stackexchange.com/questions/299389/how-can-i-calculate-knee-current-for-this-foldback-current-limiter/299444#299444 – G36 Jun 25 '18 at 16:06
  • @G36 how can you figure out IL = ((R2 + R4) Vbe - R2 Vin)/(R1 R4)? – lukeluck Jun 26 '18 at 03:57
  • @CristobolPolychronopolis G36 used a very straight-forward approach to solving the problem and provides a useful formula that predicts the sign of the change in load current vs input voltage, too. It's a fine approach and simple to explain. But since G36 doesn't appear to be answering directly, I'll walk you though G36's approach. – jonk Jun 26 '18 at 05:47
  • @CristobolPolychronopolis Hopefully, that helps a bit. – jonk Jun 26 '18 at 06:26

2 Answers2

3

Redrawn, the circuit looks like this:

schematic

simulate this circuit – Schematic created using CircuitLab

Just a small re-arrangement that may make things just a little easier to see.

The basic idea is that \$M_1\$ passes \$V_\text{CC}\$ along and over to the load, but that \$R_1\$ is inserted so that \$V_s\$ can provide a changing voltage that varies based on the load's behavior.

To start out, the circuit does the easiest thing to make something happen, which is to simply turn \$M_1\$ on. That's \$R_5\$. Without anything else attached to \$R_5\$, there will be no gate current in \$M_1\$ and so \$R_5\$ won't drop any voltage and so the gate will just be grounded and therefore uncontrolled. So the load would see pretty much \$V_\text{CC}\$, except for a small drop across \$R_1\$ and across \$M_1\$.

Of course, something needs to control \$M_1\$. What's really nifty here is that with \$R_5\$ present, all one has to do is sink current into it and it will drop a voltage. That will jack up \$M_1\$'s gate. If enough current sinks into \$R_5\$, and given the way \$Q_1\$'s emitter is wired directly to \$V_\text{CC}\$, the gate could even be driven very close to \$V_\text{CC}\$ if \$Q_1\$ is driven into saturation. (But you don't need to consider that, because long before \$Q_1\$ goes into saturation there will not be enough difference between \$V_g\$ and \$V_s\$ and \$M_1\$ will be off. So expect that \$Q_1\$ will stay in its active mode.)

This means that \$Q_1\$ has the job of monitoring the current sense line and sourcing current that \$R_5\$ will sink, as needed. In active mode, \$Q_1\$'s collector acts like a current source. (Changing over to a voltage source when \$Q_1\$ is saturated.) Such an arrangement is a really good match for sinking current into \$R_5\$.

The current sense line draws a small amount of current. For the purposes of a simple analysis, the simpler presumption is that it draws no current at all. (A designer would make sure that the current sense requires far less current than the load.) So this allows us to see \$R_2\$ and \$R_4\$ as a simple voltage divider. (We should also assume that \$Q_1\$'s base doesn't require any current, to keep things simpler.)

So it must be the case that \$V_s=V_\text{CC}-I_\text{LOAD}\cdot R_1\$. And therefore, \$V_b=\frac{R_4}{R_2+R_4}\cdot V_s\$. This then means that the base-emitter junction voltage magnitude for \$Q_1\$ will be \$V_\text{CC}-V_b\$.

Remember the rule that a \$60\:\text{mV}\$ change in \$V_\text{BE}\$ means a 10X change in collector current!! So it doesn't take much change of \$V_b\$ to make a huge change in the collector current and therefore a big change in the voltage drop across \$R_5\$. Because of this fact, we can assume that there is some \$V_\text{BE}\$ for \$Q_1\$ before which there is not much voltage drop across \$R_5\$ and after which there is enough to shut off \$M_1\$. It happens fast, that way.

The only question we might have is about what magnitude of \$V_\text{BE}\$ is this transition. To look at that, we simply look at \$\frac{V_\text{CC}}{R_5}\approx 150\:\mu\text{A}\$. With that much collector current (and it is not much), \$M_1\$ will be all the way off. So we know the collector current will be still less. This means that \$V_\text{BE}\$ will be perhaps near \$620\:\text{mV}\$ by the time the transition is complete and \$M_1\$ is off. Still less than that, or perhaps around \$620\:\text{mV}-60\:\text{mV}=560\:\text{mV}\$, when the transition starts. This means we can just "pick a number" that is somewhere between these two values and know that it will be about right.

The overall equation is then:

$$\begin{align*} V_\text{BE} &= V_\text{CC}-V_b\\\\ &= V_\text{CC}-\frac{R_4}{R_2+R_4}\cdot V_s\\\\ &= V_\text{CC}-\frac{R_4}{R_2+R_4}\cdot \left(V_\text{CC}-I_\text{LOAD}\cdot R_1\right)\\\\ V_\text{CC}-V_\text{BE} &=\frac{R_4}{R_2+R_4}\cdot \left(V_\text{CC}-I_\text{LOAD}\cdot R_1\right)\\\\ I_\text{LOAD}\cdot R_1 &=V_\text{CC}-\left(V_\text{CC}-V_\text{BE}\right)\frac{R_2+R_4}{R_4}\\\\ I_\text{LOAD}&=\frac{V_\text{BE}\left(R_2+R_4\right)-V_\text{CC}\:R_2}{R_1\:R_4} \end{align*}$$

Another way to look at the above is to set \$\alpha=1+\frac{R_2}{R_4}\$ and then to compute:

$$I_\text{LOAD}=\frac{\alpha\:V_\text{BE}+\left(1-\alpha\right)V_\text{CC}}{R_1}$$

The factor, \$\alpha=1+\frac{R_2}{R_4}\$, makes the resistor divider the star of the show, so to speak. And also highlights \$R_1\$'s current-limit role instead of conflating it with \$R_4\$.

For the value of \$V_\text{BE}\$, you should use some value between the limits I mentioned earlier. Probably something near \$600\:\text{mV}\$, given the values in your schematic.


If you know the load current limit you want, this tells you that the resistor divider, \$R_2\$ and \$R_4\$ must use perhaps 5% (or less) of that current limit value. You also know that the base current for \$Q_1\$ should be perhaps 5% to 10% of the resistor divider current, so that \$Q_1\$ doesn't mess up the divider voltage much. And that still smaller current, multiplied by \$Q_1\$'s \$\beta\$ (you might reasonably choose \$\beta=100\$), would tell you how much current \$Q_1\$'s collector can source. And from that figure, you can work out the value for \$R_5\$.

You may notice that nowhere in this conversation did the threshold voltage for the PFET come in. It matters, in the sense that if the PFET requires too much \$\mid V_\text{GS}\mid\$, given your \$V_\text{CC}\$ and the circuit range of behavior, then the whole thing falls. But it's just a matter of selecting a PFET that meets your voltage range and load requirements. It doesn't impact the above calculations much. (Spice would deal with the details, of course.)

jonk
  • 77,876
  • 6
  • 77
  • 188
  • 3
    As always Jonk, very good and detailed answer. – G36 Jun 26 '18 at 17:39
  • "This means that VBE will be perhaps near 620mV by the time the transition is complete and M1 is off. Still less than that, or perhaps around 620mV−60mV=560mV, when the transition starts. " I wonder how the numbers 620mV and 60mV comes? Is this through your experiences? – lukeluck Jun 27 '18 at 01:02
  • 1
    @lukeluck For small signal devices, yes. Roughly speaking, the VBE of a small signal BJT will be about 700mV for IC=4mA. Obviously, this varies. But since IC varies by a factor of 10X for only 60mV change in VBE, the VBE variation spread of general purpose small signal transistors is barely wider than 30mV (at same IC.) So 685mV to 715mV at 4mA? Something like that. Given that, I can compute any small signal VBE as $\approx 700:\text{mV}\pm 30:\text{mV}+25.876:\text{mV}\cdot\operatorname{ln}\left(I\over {4:\text{mA}}\right)$. Should bound it. The rest just falls out. – jonk Jun 27 '18 at 01:18
  • 1
    @lukeluck That's at room temperature, of course. VBE does vary quite a lot over temperature (-1.8mV to -2.2mV per Kelvin, or so.) But they all vary that way. I laid out the equations here, though, so that you can feed a different VBE if you want to. So if you want to find out the current limiting at -20C and at +45C (to cover most ambient situations), then you could do so by plugging in different VBEs and compute the current limits for each case. That would give you a boundary to think about. – jonk Jun 27 '18 at 01:24
  • great answer!@jonk I have seen your another answer of a similar question, now I update my question and I make a comparison about the different connection of R4 resistor. Can you answer more about my confusions? – lukeluck Jun 27 '18 at 01:32
  • 1
    @lukeluck That is really a second question and it muddles the existing answer (and question.) But if you do decide to ask it, separately, you should also put some effort into solving it yourself. I've provided a rather complete process here that you could follow in order to solve, and then answer, your own questions. I'd like to see some attempt at that, if possible. If not, it's still a 2nd question. Answering it here would really make reading your question and my answer much harder for others, later. – jonk Jun 27 '18 at 01:40
  • @jonk thanks a lot! I will try to solve the updated questions myself. Your theory is really helpful to me! – lukeluck Jun 27 '18 at 02:01
  • @jonk I really would appreciate of you could have an input to my question : https://electronics.stackexchange.com/questions/405639/what-could-be-the-approach-for-this-problem – user1245 Nov 08 '18 at 01:30
1

First Jonk's answer makes me much better understand this question.

Now I try to answer my updated question.

VBE = Vcc-Vb = Vcc-(R4/(R2+R4)Vs + R2/(R2+R4)Vload)

because of Vs≈Vload (Vload is the voltage of the RLOAD resistor) then,

VBE = Vcc-Vs=Vcc-(VCC-Iload*R1)

and we got:

Iload = VBE/R1

lukeluck
  • 157
  • 1
  • 2
  • 8
  • Yes! Your assumption is reasonable on the basis that the PFET will not drop much voltage. So your estimate should be close. – jonk Jun 27 '18 at 03:29