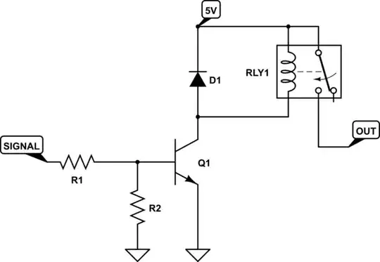
I currently use the circuit below to power the OUT output when the signal is high (5V). I have a problem related to the size of the circuit, using a relay takes up a huge space. With this I would like to know if anyone has any idea of circuit with the same logic however using MOSFET or BJT. The current OUT consumes is 3A. Signal when it is high has 5V and when it is low it has 0V.

simulate this circuit – Schematic created using CircuitLab


...with the same logic however using MOSFET or transistorFYI a MOSFET is a transistor. That's what the "T" stands for. – DerStrom8 Jul 05 '18 at 16:42