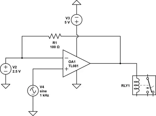
I have a comparator: AD8651 that I am trying to use to switch on my relay (relay is rated at 5V). I have a 5V supply that I am using and I am just using a function generator to see the response. For this situation I am "comparing" to 2.5 V and my function generator is going at 100 Hz from 0 to 5 (I have this set up on a breadboard on my desk).
I am trying to figure out the proper use of the hysteresis and load. So I tested my relay and it has ~30 Ohm resistance between it so I put a 30 Ohm resistor on my output, and when I do that, my 5V does nothing. The comparator just spits out 0 V (well actually like 20 and 50 mV).
If I use a large load, like 100k (or 1 MOhm on the termination of scope)then I get 0 and 3.8V. But with the load that drops to zero. I am kind of assuming that my supply cannot draw enough power to handle the 30 Ohm load? Can I compensate with the hysteresis?

simulate this circuit – Schematic created using CircuitLab