Disclaimer: I'm trying to learn about circuits on my own. I'm reading as much as possible to avoid any basic mistakes, but if there's any, please point it out and I'll investigate further in that direction! Sometimes the problem is not lack of interest, but not knowing what you don't know (if that makes any sense). :-)
I want to build an Ammeter circuit to measure currents with an Arduino. But before I do that, I was planning to build my own current sink, in order to be able to connect it to my regulated power source and be able to draw currents to verify the measurements.
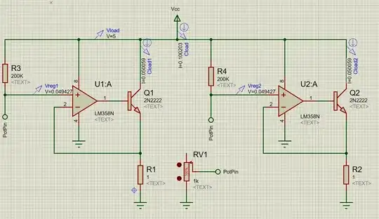
Since I have many LM358Ns, I figured I could try to reproduce the "High Compliance Current Sink" from page 18 in this datasheet.
The maximum current that I want to sink is 100mA.
I've designed a prototype and simulated connecting a 5V power source:
The current values in Cload1 and 2 seem to be perfectly aligned with the voltage in Vreg1 and 2.
I have a few questions though:
- I've split the circuit in two different LM358Ns because I believe the 2n2222s are dissipating 250mW each (5V, 0.05A). Is this correct?
- Is it ok to use a single POT like I'm using for both LM358Ns?
And last but not least: let me know if there's any improvement, or anything else that's obviously wrong with either the theory or my implementation of it!
Thanks!
