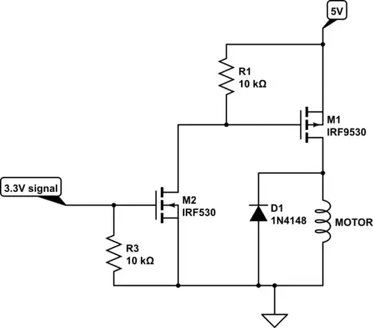
I wanted to use MOSFET as a switch so my teacher asked me to hook it up like this. But I'm not sure how it works. Since I don't know what my source voltage is , how do I know if Vgs>Vt and even if we assume that Vgs>Vt, the MOSFET turns on and now, source voltage is 5 volts. But my gate voltage is 3.3 volts and hence Vgs <0. Hence, it will turn off automatically. Am I right? 
Asked
Active
Viewed 81 times
0
user3147192
- 33
- 6
-
It won't be very good so your teacher is giving you some trouble it seems. Your analysis is not bad except that the source will never reach 5 volts - it'll be stuck a volt or two below the gate voltage (load dependent). – Andy aka Aug 29 '18 at 17:44
-
What is driving the gate of that mosfet? What type of output? Is it open drain collector? – Chupacabras Aug 29 '18 at 17:51
-
I'm using an MCU to control the gate of the MOSFET. It is 5 volt tolerant. But the functionality what I want to achieve is - when my microcontroller goes to sleep, the motor driver (L293D) should not get any supply. When my microcontroller is awake, L293D should get 5 volts – user3147192 Aug 29 '18 at 17:58
-
Oh dear an L293D on low voltage - read this. – Andy aka Aug 29 '18 at 18:16
-
@Andyaka - thanks for the information. In the datasheet it says it is capable of giving upto 600mA per channel for L293D. My motor consumes only 250mA max. I'm using two motors so, 500 mA through both channels combined while L293D can supply 1.2 A for two channels combined. And my motor can run on 3.3 volts. Is that okay? – user3147192 Aug 29 '18 at 18:32
-
The only relevant spec is how much voltage do the internal transistors drop when supplying 0.6 amp load. I'm not going to repeat myself here. – Andy aka Aug 29 '18 at 18:38
-
@user3147192 Do you imagine using the FET in order to "level shift" your I/O to the input specs of the L293D running on 5 V? Is that the reason for the FET? Just to communicate with the "A" inputs of the L293D? – jonk Aug 29 '18 at 18:58
-
It is to supply power to the L293D when mirocontroller is awake and cut off supply to it when MCU is asleep as I read somewhere that the quiescent current of L293D is about 16mA. Unless I cut off the supply to it, it will continue to consume current. @jonk – user3147192 Aug 29 '18 at 19:03
-
@user3147192 I was wondering about that, too. You may also need to worry about the "A" inputs, when Vcc1 and Vcc2 are disabled. – jonk Aug 29 '18 at 19:13
1 Answers
0
No, it's wrong. You have used N-channel mosfet. Change it to P-channel mosfet and change gate driving to 5V, and it will work.

simulate this circuit – Schematic created using CircuitLab
Chupacabras
- 5,444
- 2
- 25
- 50