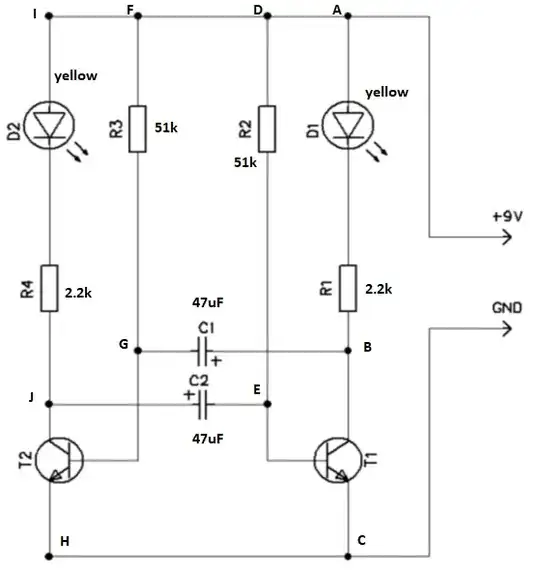
I don't know how this circuit works. So I would like someone to explain me. I know that the qustion is too general, but I am new in electricity and I don't know someone who can answer me how this works.
The result is that when The circuit is connected to 9V battery one of the diodes start lighting and after some time (for example 5 seconds) the other diode start lighting while the light of the first diode start to decrease (start to dim) and a after second for example it stops lighting. So only the second diode now lighting and after for example 5 second it starts dimming and the first diode start lighting and after one second the second diod stop lighting at all an so on and so on.
I do the following measurements when D2 lights. C2 start to discharge when D2 start to ligthing.I measure that VCE (voltage drop between C and E) is positive. I measure that VDE is the sum of 9V + current voltage of C2.
So let assume that D2 starts lighting. I have the following questions:
- The capacitor is charged at 6.8 Volts, but why?
- Why when the D2 starts lighting the D1 dim for one for one second. Where the current goes through that lights the diode?
- Why the voltage drop of R2 is the sum of 9V + voltage of C2. And when we have voltage drop through it this means that some current pass through it, but what is its path (maybe through C2?)
- Why D2 stops lighting when the voltage drop across C2 is 0V. Why it don't stops when it is 0.7 for example?
Thanks in advance for your attention!
