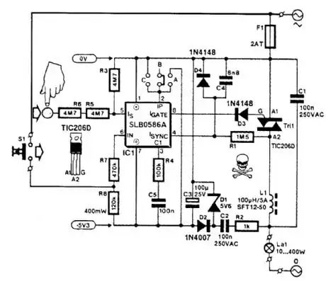
I recently got a 120V/240V On/Off Touch Switch kit (ZIJIA P12-L56). They are a cheap way of adding Touch Lamp functionality to a standard lamp. It works great and I immediately started poking around inside it. While doing this I noticed that when I used my multimeter to measure the voltage between the touch switch and ground it read at ~99.8VAC.
That voltage differential seemed very large to me and definitely something I should feel when I touch the switch.
Why don't I feel a shock from a relatively high voltage?
I don't have a full diagram of the circuit inside but the Switch lead comes directly off the center pin of a Mosfet.
