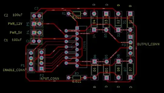
I'm decided to finally make my motor driver boards but I'd be happy to have some feedback as it's my first PCB design.
It's mostly based on the datasheet of the l298n chip. So there is nothing much here.
R1 and R2 are supposed to be shunt resistors but in my case I can probably just short them as I don't plan to measure power.
I'm not sure yet about which diode to use. Most of the design I already saw for the l298N seems to use common diodes such as 1N4001 and such.
I was planning to use 1N5822 diodes for my own design. I do have 1N4004, 1N60, 1N914 diodes in my possession.
Netlist:
(export (version D)
(design
(source /home/sss/KiCad/l298-hbridge/l298-hbridge.sch)
(date "Thu 22 Nov 2018 12:00:18 PM MSK")
(tool "Eeschema 4.0.4-stable")
(sheet (number 1) (name /) (tstamps /)
(title_block
(title)
(company)
(rev)
(date)
(source l298-hbridge.sch)
(comment (number 1) (value ""))
(comment (number 2) (value ""))
(comment (number 3) (value ""))
(comment (number 4) (value "")))))
(components
(comp (ref U1)
(value L298N)
(footprint L298N:DRIVER_L298N)
(fields
(field (name Field4) "Multiwatt-15 STMicroelectronics")
(field (name Field5) L298N)
(field (name Field6) None)
(field (name Field7) Unavailable)
(field (name Field8) STMicroelectronics))
(libsource (lib L298N) (part L298N))
(sheetpath (names /) (tstamps /))
(tstamp 5BF655FE))
(comp (ref D7)
(value D)
(footprint Diodes_ThroughHole:D_A-405_P7.62mm_Horizontal)
(libsource (lib device) (part D))
(sheetpath (names /) (tstamps /))
(tstamp 5BF656A9))
(comp (ref D5)
(value D)
(footprint Diodes_ThroughHole:D_A-405_P7.62mm_Horizontal)
(libsource (lib device) (part D))
(sheetpath (names /) (tstamps /))
(tstamp 5BF65926))
(comp (ref D3)
(value D)
(footprint Diodes_ThroughHole:D_A-405_P7.62mm_Horizontal)
(libsource (lib device) (part D))
(sheetpath (names /) (tstamps /))
(tstamp 5BF659F0))
(comp (ref D1)
(value D)
(footprint Diodes_ThroughHole:D_A-405_P7.62mm_Horizontal)
(libsource (lib device) (part D))
(sheetpath (names /) (tstamps /))
(tstamp 5BF65A51))
(comp (ref D8)
(value D)
(footprint Diodes_ThroughHole:D_A-405_P7.62mm_Horizontal)
(libsource (lib device) (part D))
(sheetpath (names /) (tstamps /))
(tstamp 5BF65A86))
(comp (ref D6)
(value D)
(footprint Diodes_ThroughHole:D_A-405_P7.62mm_Horizontal)
(libsource (lib device) (part D))
(sheetpath (names /) (tstamps /))
(tstamp 5BF65AD3))
(comp (ref D4)
(value D)
(footprint Diodes_ThroughHole:D_A-405_P7.62mm_Horizontal)
(libsource (lib device) (part D))
(sheetpath (names /) (tstamps /))
(tstamp 5BF65B16))
(comp (ref D2)
(value D)
(footprint Diodes_ThroughHole:D_A-405_P7.62mm_Horizontal)
(libsource (lib device) (part D))
(sheetpath (names /) (tstamps /))
(tstamp 5BF65B45))
(comp (ref C1)
(value C)
(footprint Capacitors_ThroughHole:C_Disc_D5.0mm_W2.5mm_P2.50mm)
(libsource (lib device) (part C))
(sheetpath (names /) (tstamps /))
(tstamp 5BF65B95))
(comp (ref C2)
(value C)
(footprint Capacitors_ThroughHole:C_Disc_D5.0mm_W2.5mm_P2.50mm)
(libsource (lib device) (part C))
(sheetpath (names /) (tstamps /))
(tstamp 5BF65C52))
(comp (ref R1)
(value R)
(footprint Resistors_ThroughHole:R_Axial_DIN0204_L3.6mm_D1.6mm_P7.62mm_Horizontal)
(libsource (lib device) (part R))
(sheetpath (names /) (tstamps /))
(tstamp 5BF65CB6))
(comp (ref R2)
(value R)
(footprint Resistors_ThroughHole:R_Axial_DIN0204_L3.6mm_D1.6mm_P7.62mm_Horizontal)
(libsource (lib device) (part R))
(sheetpath (names /) (tstamps /))
(tstamp 5BF65D21))
(comp (ref P2)
(value CONN_01X04)
(footprint Pin_Headers:Pin_Header_Straight_1x04_Pitch2.54mm)
(libsource (lib conn) (part CONN_01X04))
(sheetpath (names /) (tstamps /))
(tstamp 5BF679C5))
(comp (ref P1)
(value CONN_01X04)
(footprint Pin_Headers:Pin_Header_Straight_1x04_Pitch2.54mm)
(libsource (lib conn) (part CONN_01X04))
(sheetpath (names /) (tstamps /))
(tstamp 5BF67BFC))
(comp (ref P3)
(value CONN_01X04)
(footprint Pin_Headers:Pin_Header_Straight_1x04_Pitch2.54mm)
(libsource (lib conn) (part CONN_01X04))
(sheetpath (names /) (tstamps /))
(tstamp 5BF68D84))
(comp (ref P4)
(value CONN_01X02)
(footprint Pin_Headers:Pin_Header_Straight_1x02_Pitch2.54mm)
(libsource (lib conn) (part CONN_01X02))
(sheetpath (names /) (tstamps /))
(tstamp 5BF6A123))
(comp (ref P5)
(value CONN_01X02)
(footprint Pin_Headers:Pin_Header_Straight_1x02_Pitch2.54mm)
(libsource (lib conn) (part CONN_01X02))
(sheetpath (names /) (tstamps /))
(tstamp 5BF6A1EB)))
(libparts
(libpart (lib device) (part C)
(description "Unpolarized capacitor")
(footprints
(fp C?)
(fp C_????_*)
(fp C_????)
(fp SMD*_c)
(fp Capacitor*))
(fields
(field (name Reference) C)
(field (name Value) C))
(pins
(pin (num 1) (name ~) (type passive))
(pin (num 2) (name ~) (type passive))))
(libpart (lib conn) (part CONN_01X02)
(description "Connector, single row, 01x02")
(footprints
(fp Pin_Header_Straight_1X02)
(fp Pin_Header_Angled_1X02)
(fp Socket_Strip_Straight_1X02)
(fp Socket_Strip_Angled_1X02))
(fields
(field (name Reference) P)
(field (name Value) CONN_01X02))
(pins
(pin (num 1) (name P1) (type passive))
(pin (num 2) (name P2) (type passive))))
(libpart (lib conn) (part CONN_01X04)
(description "Connector, single row, 01x04")
(footprints
(fp Pin_Header_Straight_1X04)
(fp Pin_Header_Angled_1X04)
(fp Socket_Strip_Straight_1X04)
(fp Socket_Strip_Angled_1X04))
(fields
(field (name Reference) P)
(field (name Value) CONN_01X04))
(pins
(pin (num 1) (name P1) (type passive))
(pin (num 2) (name P2) (type passive))
(pin (num 3) (name P3) (type passive))
(pin (num 4) (name P4) (type passive))))
(libpart (lib device) (part D)
(description Diode)
(footprints
(fp Diode_*)
(fp D-Pak_TO252AA)
(fp *SingleDiode)
(fp *_Diode_*)
(fp *SingleDiode*))
(fields
(field (name Reference) D)
(field (name Value) D))
(pins
(pin (num 1) (name K) (type passive))
(pin (num 2) (name A) (type passive))))
(libpart (lib L298N) (part L298N)
(fields
(field (name Reference) U)
(field (name Value) L298N)
(field (name Footprint) DRIVER_L298N)
(field (name Field4) "Multiwatt-15 STMicroelectronics")
(field (name Field5) L298N)
(field (name Field6) None)
(field (name Field7) Unavailable)
(field (name Field8) STMicroelectronics))
(pins
(pin (num 1) (name CSA) (type BiDi))
(pin (num 2) (name OUTPUT1) (type output))
(pin (num 3) (name OUTPUT2) (type output))
(pin (num 4) (name SV-VS) (type power_in))
(pin (num 5) (name INPUT1) (type input))
(pin (num 6) (name ENABLEA) (type input))
(pin (num 7) (name INPUT2) (type input))
(pin (num 8) (name GND) (type passive))
(pin (num 9) (name LV-VSS) (type power_in))
(pin (num 10) (name INPUT3) (type input))
(pin (num 11) (name ENABLEB) (type input))
(pin (num 12) (name INPUT4) (type input))
(pin (num 13) (name OUTPUT3) (type output))
(pin (num 14) (name OUTPUT4) (type output))
(pin (num 15) (name CSB) (type BiDi))))
(libpart (lib device) (part R)
(description Resistor)
(footprints
(fp R_*)
(fp Resistor_*))
(fields
(field (name Reference) R)
(field (name Value) R))
(pins
(pin (num 1) (name ~) (type passive))
(pin (num 2) (name ~) (type passive)))))
(libraries
(library (logical L298N)
(uri /home/sss/KiCad/library/L298N.lib))
(library (logical device)
(uri /usr/share/kicad/library/device.lib))
(library (logical conn)
(uri /usr/share/kicad/library/conn.lib)))
(nets
(net (code 1) (name "Net-(P2-Pad3)")
(node (ref U1) (pin 7))
(node (ref P2) (pin 3)))
(net (code 2) (name "Net-(P2-Pad2)")
(node (ref U1) (pin 10))
(node (ref P2) (pin 2)))
(net (code 3) (name "Net-(P2-Pad1)")
(node (ref P2) (pin 1))
(node (ref U1) (pin 12)))
(net (code 4) (name "Net-(P1-Pad3)")
(node (ref P1) (pin 3))
(node (ref U1) (pin 6)))
(net (code 5) (name "Net-(P2-Pad4)")
(node (ref P2) (pin 4))
(node (ref U1) (pin 5)))
(net (code 6) (name "Net-(P1-Pad2)")
(node (ref U1) (pin 11))
(node (ref P1) (pin 2)))
(net (code 7) (name +12V)
(node (ref D7) (pin 1))
(node (ref P5) (pin 2))
(node (ref D3) (pin 1))
(node (ref D1) (pin 1))
(node (ref C2) (pin 2))
(node (ref D5) (pin 1))
(node (ref U1) (pin 4)))
(net (code 8) (name "Net-(R1-Pad1)")
(node (ref R1) (pin 1))
(node (ref U1) (pin 1)))
(net (code 9) (name "Net-(R2-Pad1)")
(node (ref R2) (pin 1))
(node (ref U1) (pin 15)))
(net (code 10) (name GND)
(node (ref D8) (pin 2))
(node (ref D6) (pin 2))
(node (ref D4) (pin 2))
(node (ref D2) (pin 2))
(node (ref C1) (pin 2))
(node (ref C2) (pin 1))
(node (ref R1) (pin 2))
(node (ref R2) (pin 2))
(node (ref U1) (pin 8))
(node (ref P5) (pin 1))
(node (ref P4) (pin 1)))
(net (code 11) (name "Net-(D1-Pad2)")
(node (ref U1) (pin 2))
(node (ref D2) (pin 1))
(node (ref D1) (pin 2))
(node (ref P3) (pin 1)))
(net (code 12) (name "Net-(D3-Pad2)")
(node (ref U1) (pin 3))
(node (ref P3) (pin 2))
(node (ref D4) (pin 1))
(node (ref D3) (pin 2)))
(net (code 13) (name +5V)
(node (ref P1) (pin 4))
(node (ref P1) (pin 1))
(node (ref P4) (pin 2))
(node (ref C1) (pin 1))
(node (ref U1) (pin 9)))
(net (code 14) (name "Net-(D5-Pad2)")
(node (ref D5) (pin 2))
(node (ref U1) (pin 13))
(node (ref D6) (pin 1))
(node (ref P3) (pin 3)))
(net (code 15) (name "Net-(D7-Pad2)")
(node (ref D8) (pin 1))
(node (ref P3) (pin 4))
(node (ref U1) (pin 14))
(node (ref D7) (pin 2)))))
Also, the tracks have the default KiCad size (0.25mm) for most except PWR lines with 1mm width. I'm planning to etch the board myself.


