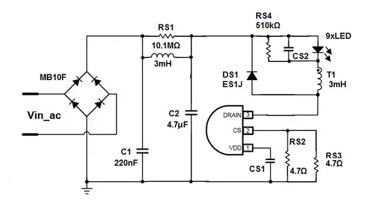
This is the driver for an LED bulb. I don't understand why there is an inductor between the 2 capacitors C1 and C2. I understand that C1 and C2 are used to handle low frequency ripple and the noise, but what does the 3mH inductor do?
-
7Google "pi filter". – John D Jan 30 '19 at 20:49
-
1@JohnD Thanks! I lost a lot of time because I didn't had the right term and couldn't find any information! – MagTun Jan 30 '19 at 20:51
-
1Note that, because the inductor and resistor are there, the capacitors are not in fact parallel. – Hearth Jan 30 '19 at 22:42
-
@Hearth, so what are they if they aren't in serial or in parallel? – MagTun Feb 11 '19 at 16:46
-
@MagTun What do you mean? They're not in series and they're not in parallel, that's certainly allowed. It would be a boring world if everything had to be one of the two. – Hearth Feb 11 '19 at 16:59
-
@Hearth, ok but then how to you know which context (series vs parallel) to use to apply Ohm's law to find out the current / resistance / voltage in each "branch"/composant? – MagTun Feb 11 '19 at 18:07
-
1@MagTun Ohm's law doesn't care about the context. If you're talking about circuit transformations, for a situation like this you may need to use the wye-delta transform (or the general form, the star-polygon transform), which is a little bit more complicated than the basic series and parallel transformations people learn at the beginning of EE101. In addition to that, Kirchoff's laws are your friend. – Hearth Feb 11 '19 at 18:10
-
Thanks for your reply! By context, I was talking about this https://www.allaboutcircuits.com/textbook/direct-current/chpt-5/correct-use-of-ohms-law . Thanks for the wye-delta transform and the Kirchoff's laws, I think that was what I was missing! – MagTun Feb 11 '19 at 18:13
2 Answers
C2 handles the low frequency ripple, for power into the LEDs.
The inductor+C1 is to stop RF from the power conversion switching from getting back onto the mains, and making the module fail emission standards.
- 166,079
- 3
- 185
- 408
Driving low voltage high current LEDs off an AC line requires a smoothened current pump and then a precision constant current sink to regulate LED heat over a wide range of input Vac.
The bridge has a low resistance so surge currents into C1 must be low at turn on during the Vac peak, so C1 is small.
Yet it must have large enough energy capacity to reduce the ripple voltage and thus current in L1.
L1 must be large enough to feed the current to the LED with minimal DCR for current inductor rating to drive the LED string voltage, Vf, so I(Lmin) > I(led)
If L is too small it will rapidly decay with a load ESR of ~ 0.5 n/Pd for n LEDs in string total power, Pd
- current pump decay time to store the energy Ec=1/CV^2 must just exceed DC energy of load
- yet peak power for 1/2 cycle AC depends on 50% duty cycle .
T1 further helps to reduce the slew rise in current but when If is sensed the drain cuts off with hysteresis
- so you now have a hysteretic buck Pulse duration and frequency modulated step-down constant current sink with a bit of ripple determined by the %hysteresis.
You may consider it in the frequency domain as a Pi filter or CLC filter
The impedance for input and output are high input
The Zout is low and as LPF ripple attenuation and Q are limited by Requiv. / Zc(f)
Here C1 does not do much and the LCL filter resonates around 1.8 kHz with high Q when conducting
When the LED’s are OFF, it is critically damped with an LED ~ < 15 ohms each) + Rs for a total of about 100 ohms for 5mm parts
The 2nd L or T1 is now switching on and off so the PWM and frequency depend on the hysteresis, Vac input and Power output.
If the freq is 18kHz, the ripple is reduced 40dB
It is mostly a 2nd order filter in this range
C1 also reduces some radiated EMI voltage noise levels but raises EMI conducted current levels so it is chosen smaller by that selected ratio.
The open-drain regulates the current to be constant
- with residual current between on cycles at >10x the Pi filter
- with the shunt cap across the LEDs depending C value RsC=T
- being dt= dV*C/Ic for the hysteretic dV value.
I hope this reads a bit better.
I suggest you learn the Falastad SImulator and test this out. Beta for the FET can be changed calculated for RdsOn with FET properties. Start with Beta=1 (higher for lower Ron) e.g. http://www.falstad.com/circuit/circuitjs.html or my example
- 1
- 3
- 54
- 185
-
Could you consider adding punctuation (espacially commas and points)? It would make it much easier for (some of) us none native english speaker. – Jonas Daverio Mar 30 '22 at 06:49
-
@JonasDaverio Thanks It was terrible, I see. I must have been feeling ill that day. ;) – Tony Stewart EE75 Apr 01 '22 at 16:12
