3

I’m try to make a wideband noise source up to 150MHz, around 0dBm and as flat as possible, based on diode’s avalanche mechanism, plus some buffering and amplification stages. My questions:

  1. What is pros and cons to use zener diode or B-E junction of a transistor.
  2. In case of zener, what is the impact of breakdown voltage, bias current and junction capacitance (or any other characteristics of diode), on noise bandwidth, level and spectrum.
  3. In case of transistor, is should be an RF/low noise one or a general purpose it is adequate?
  4. Can I simulate this project on LTspice, since spectrum analyzer currently it is not available?
JRE
  • 71,321
  • 10
  • 107
  • 188
GR Tech
  • 2,238
  • 2
  • 16
  • 17
  • Why use LNAs in a noise generator? is useful. And perhaps this one I have built on a chopping board. The diodes I use have such a large capacitance that I've never gotten more than 10MHz using the Avalanche effect.. – Paul Uszak Sep 10 '19 at 19:49
  • Paul Uszak I do not have a question for how to amplify the noise spectrum (broadbanding and final power). But your experience using 27V zener diode and the 10MHz limit make me warry, since this zener capacitance is quite low -less than 25pF. May be the long wires that you are using, exhibits high inductance!! – GR Tech Sep 10 '19 at 19:59
  • Maybe :-) My use case is different to yours but it's a daft example of the effect of capacitance. Also there's Are reverse biased transistors stable? It appears from that they don't work backwards too well. – Paul Uszak Sep 10 '19 at 21:02
  • You are right! As a general comment I can say that: teachers stops at 0 of the I-V characteristics of the semiconductors, however this continuous in negative values as well. May be rarely used but there is. – GR Tech Sep 11 '19 at 05:19

1 Answers1

2

For \$150\mathrm{MHz}\$ bandwidth, you need an input \$\tau\$ of \$1\text{ns}\$. Thus \$1\mathrm{k}\Omega\$ and \$1\mathrm{pF}\$ suffice.

With \$1\mathrm{k}\Omega\$ \$R_\text{noise}\$, producing \$4 \mathrm{nV/\sqrt{Hz}}\$, the integrated input noise from the resistor is $$ \begin{split} \sqrt{\frac{ \pi \cdot 150\mathrm{MHz}}{2}} \cdot 4\mathrm{nV_{RMS}} &= \sqrt{220 \mathrm{MHz}} \cdot 4\mathrm{nV_{RMS}}\\ &= 15,000 \cdot 4\mathrm{nV_{RMS}} = 60 \mathrm{\mu V_{RMS}} \end{split} $$ broadband, any amplification.

A gain of \$1,000\times\$ (using cascode CommonEmitter amplifier, cascaded for low \$C_{in}\$) produces \$60\mathrm{mV_{RMS}}\$, or about \$400 \mathrm{mV_{pp}}\$ at \$1\mathrm{PPM}\$ level (\$6.2 \sigma\$ or RMS).

Is that adequate? to get gain of \$1,000\times\$ in one bipolar stage, you need at least \$26\mathrm{V}\$ power supply for resistive load. Give you need \$0.5 \mathrm{ns}\$ collector-node \$RC\$ to have hope of achieving \$150\mathrm{MHz}\$ bandwidth, you should plan on at least 2 stages, gain of \$30\times\$ in each stage. And you can do this with \$V_{DD}=5 \mathrm{V}\$.

You will need to find bipolars with \$C_{ob}\$ of \$\mathrm{0.5pF}\$, at \$I_C=2\mathrm{mA}\$ and \$V_{CE}=2\mathrm{V}\$. If you use 2N3904, with about \$C_{ob}=10\mathrm{pF}\$, expect about \$\mathrm{10MHz}\$ noise bandwidth.

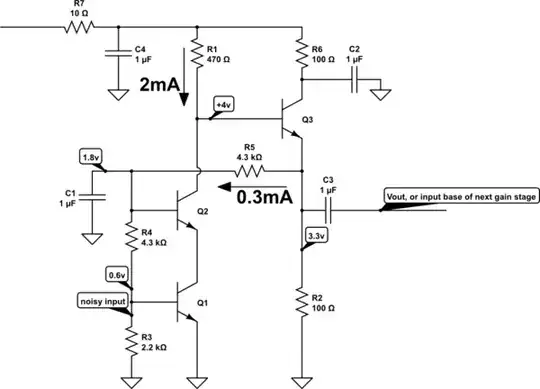
schematic

simulate this circuit – Schematic created using CircuitLab

Daniele Tampieri
  • 3,375
  • 4
  • 14
  • 30
analogsystemsrf
  • 34,253
  • 2
  • 19
  • 48
  • I do not include thermal noise source (i.e resistor) on my design for obvious reasons. Shot noise from semiconductor it is more easy to get as well as to have a kind of thermal equalization. Regarding first stage amplification, I can get enough gain replacing the ohmic load of cascode amplifier with a constnat current source plus a buffer to keep undisturbed this very high impedance. For the next amplification stages, there is no problem since there are many wideband MMICs with different compression points to cascade, as well as discretes.. that helping to slow down brain cells degeneration!! – GR Tech Sep 11 '19 at 06:08
  • Available rail voltage is 12V max – GR Tech Sep 11 '19 at 06:10
  • 2
    one reason to use thermal noise source (a resistor) is some sort of guaranteed wide-band noise density. – analogsystemsrf Sep 12 '19 at 05:14