I designed a special light controller board. It has a primary side that is connected to AC 230V. There are a certified AC/DC converter module and a relais, bridging the air gap between the primary and secondary sides.
On the secondary side is a microcontroller and various sensors running at DC 5V. The microcontroller controls the relais wich switches the light on the primary side. See the following abstract layout of the board:
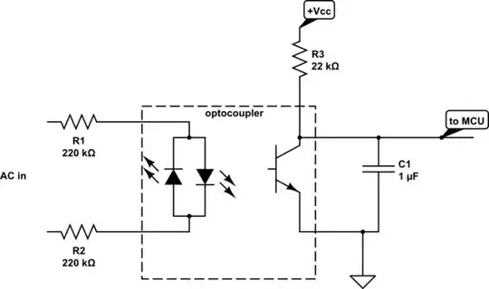
In the next version, I would like to connect the button of a light switch to add some manual control. The button press should be received somehow by the microcontroller.
Which component/method do I use to safely connect the button to the secondary side? Note that it is a light switch. The wires are not connected to the AC power, but they run along the AC wires. By law, there has to be an insulation between them and the low voltage side. E.g. in case of a short, there is suddenly 230V on this wire.

