0

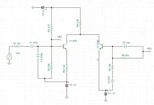
enter image description hereI have a homework question but no idea what this circuit does and how to make calculations. In the simulation input and output voltages are same why?

Thanks for any help

oggy
  • 11
  • 3
  • But a folded cascode is a PNP and NPN circuit or NPN-PNP circuit. https://electronics.stackexchange.com/questions/380184/finding-the-output-resistance-of-bjt-folded-cascode – G36 Mar 24 '20 at 18:43
  • I know that was the closest topology to my circuit question so i asked why. – oggy Mar 24 '20 at 19:05
  • Are you sure that have you correctly redraw the circuit? – G36 Mar 24 '20 at 19:20
  • Yes I am sure. Is that for phase shift or current mirroring? I couldnt figure it out – oggy Mar 25 '20 at 07:29

0 Answers0