4

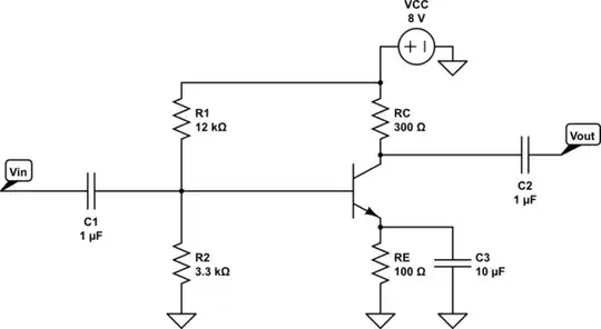
What is the AC voltage gain in the following common emitter BJT amplifier? We are also given that for the BJT \$\beta_{DC} = \beta_{ac} = 150\$.

schematic

simulate this circuit – Schematic created using CircuitLab

Full disclosure: this is question 19, p825 in Electronics Fundamentals, Pearson, 8th Ed.

I'm asking because my answer does not agree with that of the book, and I can't see the fault in my calculation:

$$V_B = 8\frac{3.3}{3.3 + 12} = 1.725V$$ $$ V_E = V_B - 0.7V = 1.025V $$ $$ I_E = 10.25mA$$ $$ r_e = \frac{25mV}{10.25mA} = 2.44\Omega$$ $$ A_v = \frac{R_C}{r_e} = 123$$

NB we are given the formula \$r_e = \frac{25mV}{I_E}\$ earlier in the book (without derivation).

kikazaru
  • 324
  • 3
  • 9
  • 2
    What is answer in the book ? Is it far off ? The 100 ohm resistor will probably be seen as $\beta \cdot 100 = 15k$ when seen from input side. It may slightly affect the value of $V_B$. If I consider that, I get gain as $\approx 84$. In fact, when I click the circuit simulate button in your diagram, $I_E = 8.7 mA$, a 15% reduction. – AJN Jul 25 '20 at 15:24
  • Thanks AJN, that's exactly it. I forgot to account for the effect of $R_E$ on the voltage divider. When I recalculate including the $15k\Omega$ in parallel, I get $R_2' = 2.7k\Omega, V_B = 1.47V, V_E=0.77V, I_E=7.70mA, r_e = 3.25\Omega, A_v = 92.3$ (which is the answer in the book). – kikazaru Jul 25 '20 at 15:42
  • You can answer it yourself and mark it as answered. It is allowed in SE. – AJN Jul 25 '20 at 15:43
  • @kikazaru You are missing the voltage drop caused by $R_\text{TH}$ and $I_\text{B}$ passing through it to set $V_\text{B}$. It's possible the book is also missing this drop. Your computation of $V_\text{B}$ is actually $V_\text{TH}$. – jonk Jul 25 '20 at 17:48
  • 3
    The circuit is NOT common collector (which is an emitter-follower). Instead it is common emitter. – Audioguru Jul 25 '20 at 18:18
  • Agreed Audioguru. That's my mistake when writing the question (it's not specified in the book). – kikazaru Jul 25 '20 at 20:16
  • You can [edit] your post title and first sentence to the correct version. – AJN Jul 26 '20 at 04:10
  • Edited to correct collector -> emitter in the question, description, and tags. Thanks AJN! – kikazaru Jul 27 '20 at 08:44

3 Answers3

5

Overview

The left and right side schematics below are entirely equivalent to each other (within numerical truncation errors):

schematic

simulate this circuit – Schematic created using CircuitLab

Note that your computation of \$V_\text{B}\$ is not actually the base voltage for the BJT. It is the Thevenin voltage that precedes the Thevenin resistance to the base. The base voltage will be less than this, because the base current will cause a voltage drop across \$R_\text{TH}\$.

Discussion

The computation of the base current is now:

$$I_\text{B}=\frac{V_\text{TH}-V_\text{BE}}{R_\text{TH}+\left(\beta+1\right)R_\text{E}}= 57.976\:\mu\text{A}\approx 58\:\mu\text{A}$$

This will present a voltage drop across \$R_\text{TH}\$:

$$V_\text{B}=V_\text{TH}-I_\text{B}\cdot R_\text{TH}=1.57544\approx 1.58\:\text{V}$$

You are given \$V_\text{BE}\$, so I can't argue with it. In actual fact, it depends upon the collector current (in active mode, anyway.) But assuming the given value, you'd find \$V_\text{E}\approx 880\:\text{mV}\$. And then \$r_e\approx 2.95\:\Omega\$.

Unfortunately, to add to the complexity, your emitter capacitor is small enough that at audio frequencies it will also present a significant impedance. \$X_C=\frac1{2\pi\,f\,C}\$, so for example at \$1\:\text{kHz}\$ it presents \$X_C\approx 16\:\Omega\$ and at \$8\:\text{kHz}\$ \$X_C\approx 2\:\Omega\$. Both these values are very significant with respect to \$r_e\$. So they will most definitely also influence the gain. In fact, the gain is so greatly affected that you will have a highly distorted output.

In any case, even discounting the capacitor's reactance and treating all of them as dead shorts for AC (one can always just make them a lot larger), your computation of \$A_v\$ still falls short because it doesn't take into account the voltage drop across \$R_\text{TH}\$.

Summary

I've also neglected analysis using an input signal with any significant swing to it. So long as the input signal amplitude is small with respect to the DC operating point of the voltage at the emitter, you can proceed with a simplified voltage gain estimate. But with any significant input signal, this causes the emitter voltage to move significantly up and down with the signal. This means the emitter current also substantially varies, leading to a varying value for \$r_e\$, leading to still more distortion as the voltage gain continues to vary as the signal itself varies. The upshot of all this is that without global NFB to correct this problem this is a pretty bad circuit if you care about signal distortion.

And finally, the analysis only works at a fixed temperature since the voltage gain (and the operating point, to be honest, as \$V_\text{BE}\$ also varies with temperature) are quite dependent on temperature since \$r_e\$ depends upon the thermal voltage which depends upon the operating temperature of the BJT.

Just FYI.

jonk
  • 77,876
  • 6
  • 77
  • 188
  • To see if I have understood your argument correctly : The correction term of $R_{TH} I_{B}$ is required since the equivalent (Thevenin) resistance of $R_{E} \rightarrow \beta \cdot R_{E}$ was used in calculation of the node voltage between R1 and R2. Supposing the node voltage was derived using another (more exact) method, say nodal analysis, the above correction term would not be required (i.e. the result would already be the final value). e.g. $(8 - V_B)/R1 = V_B/R2 + (V_B- V_{BE})/((\beta+1)R_E)$. By doing this more exact calculation, the result is $V_B = 1.575435$. – AJN Jul 26 '20 at 04:46
  • I have not noticed this gap in the analysis before. Thanks! – AJN Jul 26 '20 at 04:51
  • 1
    @AJN Using only nodal: $$\frac{V_\text{B}}{R_1}+\frac{V_\text{B}}{R_2}+I_B=\frac{V_\text{CC}}{R_1}$$But:$$I_B=\frac{V_\text{B}-700:\text{mV}}{R_\text{E}\left(\beta+1\right)}$$Solving:$$V_\text{B}=\frac{V_\text{CC}\cdot R_\text{E}\left(\beta+1\right)+V_\text{BE}\cdot R_1}{\left(1+\frac{R_1}{R_2}\right),R_\text{E}\left(\beta+1\right)+R_1}$$Which gets you the number we've both computed for the base voltage. – jonk Jul 26 '20 at 06:15
1

The answer is 92.3 as revealed in the comments.

In particular, the mistake is due to not accounting for the effect of \$R_E\$ on \$R_2\$ in the voltage divider. This yields a lower \$V_B\$ of \$1.47V\$. The same steps as in the question then yield the correct gain factor.

kikazaru
  • 324
  • 3
  • 9
  • Vbe is closer to 0.65V @10mA not 0.7V which reduces current and gain, but then if output swing is > 1V the gain modulates with Ic too much and gets distorted. Also -3dB is pretty high. So it's a good design to forget. – Tony Stewart EE75 Jul 25 '20 at 16:19
  • I accepted this answer because it is so short and captures the problem I was seeking to resolve with the question. I wrote it, but AJN really answered the question with the first comment. The other answer and comments are also very interesting extensions. – kikazaru Jul 27 '20 at 15:50
  • I agree except the real problems is ,and @jonk agrees is that it is a really bad design (nonlinear) so forget using this in future. It is extremely sensitive to gain, Ic and Vbe without a small linear Re added or NFB. Also the assumption here is a bigger source of error as a result..q.e. VBE≈ 0.7 V . This might be true if you were using 50% of it's rated current, but not 10% of Ie max or 10mA. Then Vbe is closer to 0.65 and your gain changes and 2 sig figs is all that is practical here. So I agree in this hypothetical question. – Tony Stewart EE75 Jul 27 '20 at 16:21
  • 100% Tony Stewart. This is just an example used for a textbook question, so I wouldn't expect it to be applicable in practice, and the analysis is based on crude assumptions. – kikazaru Jul 28 '20 at 17:14
0

Another way.

Considering the Re emitter resistance amplified by hFE to the base 150*100=15k across the 3.3K which becomes 2.7k

$$V_B = 8\frac{2.7}{2.7 + 12} = 1.47V$$ $$ V_E = V_B - 0.7V = 0.77V $$ $$ I_E = 770mV/100 ohm= 7.7mA$$ $$ r_e = \frac{25mV}{7.7mA} = 3.25\Omega$$ $$ A_v = \frac{R_C}{r_e} = 300/3.25=92.3$$

Using a lower assumption for Vbe =0.65V , which for 7.7mA might be more accurate (depending on chip size) leads to a 7% higher Ie and high Av. YMMV.

But since Vb will change with large input voltage swing, the current will modulate higher for +ve peaks and lower for -ve peaks and have horrible asymmetric output swing and thus the difference from symmetry is basically your harmonic distortion which you can estimate by the ratio of difference of each swing / Vpp = THD in % I bet you didn’t know that.

Tony Stewart EE75
  • 1
  • 3
  • 54
  • 185