I'm reading a book about electronics and I have a doubt about a NAND gate implemented with Transistor-Transistor Logic. The question I have is actually about BJT transistors specifically (not the gate itself). I thought I understood how BJTs work, however, in my book, there is a new type of connection I don't understand very well, let me explain:
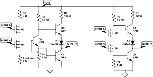
The NAND implementation the book provides is the following:

Now, my question is about Q1. Quoting the book:
[...] If both
AandBare high,Q1has no emitter current; however, its base-collector junction is forward biased, supplying base current toQ2. [...]
My understanding is that, if A and B are high, the voltage between them is 0, therefore the BJT is opened, so no current flows from its colletor to its emitter. However, the book states that the Q2 base receives current. That is what I don't understand.
Does this mean that the voltage in the Q1 base drives current to the Q2 base as well? If so, does this work the same way (but with voltages) with MOSFETs?
Here (BJT regions of operation), the BJT regions of operation can be seen. However, there is no region for B = E > C. What region of operation in the above table is supposed to describe this one?
