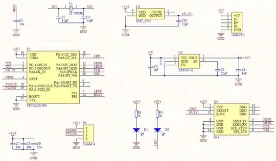
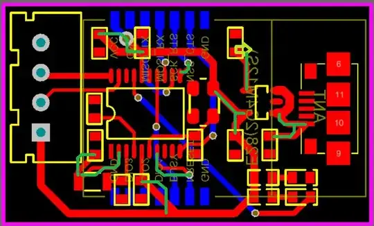
This is my first time fabricating a simple PCB. Could you help check for any mistakes in my PCB layout and routing?
- The power line is 20-25mil. Does the width of the power line vary with the specific magnitude of current or just make it as wide as possible?
- Due to little component, is it necessary to make lines except power wider?
- Are there other mistakes in layout and routing?
Update PCB with labels.



