0

enter image description here

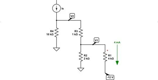
I need to calculate the current of Is, I'm stuck after getting the voltage across the 4k ohm resistor which is 16V.

2 Answers2

1

You're on the right track. Keep calculating the voltage across and current through each element working your way "across" the circuit from right to left.

If the voltage across the 4k resistor is 16V what is the voltage across the 2k resistor? What is the current through the 2k resistor? What is the current through the 1k resistor and so forth...

mhaselup
  • 1,486
  • 9
  • 12
1

You are always allowed to select one of the wires (nodes) and designate it as \$0\:\text{V}\$ (or ground.) That is your prerogative. In the schematic below, I've chosen your bottom wire as ground.

Also, perhaps the easiest way to see is to practice redrawing schematics. I recommend early and continual practice at redrawing circuits to novitiates in electronics. It's an essential skill and it takes regular practice in order to yield some of its greater powers. (And see the appendix below for more details.)

schematic

simulate this circuit – Schematic created using CircuitLab

You already know that when there is a current through a resistor, the more positive end is as shown. And since the voltage drop must be \$4\:\text{mA}\cdot 4\:\text{k}\Omega=16\:\text{V}\$, then you know what \$V_1\$ must be. Once you know that, you can compute the current in \$R_2\$. That current will add to the current already known through \$R_1\$ as: \$I_{R_3}=I_{R_1}+I_{R_2}\$. This makes it really easy to work out \$V_2\$. With that, you and work out \$I_{R_4}\$. Then it must be the case that \$I_S=I_{R_4}+I_{R_3}\$ and then you are done.

I really recommend getting into the practice of drawing and re-drawing schematics according to the rules that follow....

Redrawing Schematic Appendix

One of the better ways to try and understand a circuit that at first appears to be confusing is to redraw it. There are some rules you can follow that will help get a leg-up on learning that process. But there are also some added personal skills that gradually develop over time, too.

I first learned these rules in 1980, taking a Tektronix class that was offered only to its employees. This class was meant to teach electronics drafting to people who were not electronics engineers, but instead would be trained sufficiently to help draft schematics for their manuals.

The nice thing about the rules is that you don't have to be an expert to follow them. And that if you follow them, even blindly almost, that the resulting schematics really are easier to figure out.

The rules are:

  • Arrange the schematic so that conventional current appears to flow from the top towards the bottom of the schematic sheet. I like to imagine this as a kind of curtain (if you prefer a more static concept) or waterfall (if you prefer a more dynamic concept) of charges moving from the top edge down to the bottom edge. This is a kind of flow of energy that doesn't do any useful work by itself, but provides the environment for useful work to get done.
  • Arrange the schematic so that signals of interest flow from the left side of the schematic to the right side. Inputs will then generally be on the left, outputs generally will be on the right.
  • Do not "bus" power around. In short, if a lead of a component goes to ground or some other voltage rail, do not use a wire to connect it to other component leads that also go to the same rail/ground. Instead, simply show a node name like "Vcc" and stop. Busing power around on a schematic is almost guaranteed to make the schematic less understandable, not more. (There are times when professionals need to communicate something unique about a voltage rail bus to other professionals. So there are exceptions at times to this rule. But when trying to understand a confusing schematic, the situation isn't that one and such an argument "by professionals, to professionals" still fails here. So just don't do it.) This one takes a moment to grasp fully. There is a strong tendency to want to show all of the wires that are involved in soldering up a circuit. Resist that tendency. The idea here is that wires needed to make a circuit can be distracting. And while they may be needed to make the circuit work, they do NOT help you understand the circuit. In fact, they do the exact opposite. So remove such wires and just show connections to the rails and stop.
  • Try to organize the schematic around cohesion. It is almost always possible to "tease apart" a schematic so that there are knots of components that are tightly connected, each to another, separated then by only a few wires going to other knots. If you can find these, emphasize them by isolating the knots and focusing on drawing each one in some meaningful way, first. Don't even think about the whole schematic. Just focus on getting each cohesive section "looking right" by itself. Then add in the spare wiring or few components separating these "natural divisions" in the schematic. This will often tend to almost magically find distinct functions that are easier to understand, which then "communicate" with each other via relatively easier to understand connections between them.

The above rules aren't hard and fast. But if you struggle to follow them, you'll find that it does help a lot.

You can read a snippet of my own education by those schematic draftsmen at Tektronix who trained me by reading here.

jonk
  • 77,876
  • 6
  • 77
  • 188