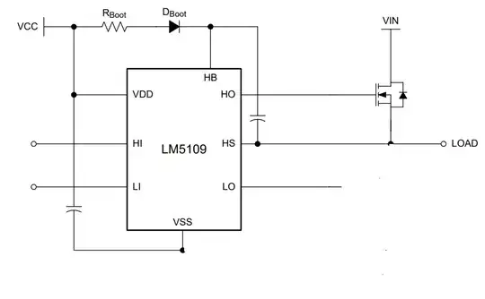
I'm currently using a LM5109B to attempt to drive a high-side N channel mosfet in a particular setup. I want to drive it independently of the low-side driver. I'm aware that the provided IC is used for H-bridge configuration. As expected, when there is no load and HI is pulled low, the HS is floating and the gate is driving. When I put a load with HI low, the gate doesn't drive. Is there any solution to ensure that HS isn't floating in this particular situation? Is there any High-side gate driver that can be used for this particular application?
Thanks
- 21
- 1
-
Have you tried a single-channel high-side driver? Many h-bridge/half-bridge drivers refuse to switch without both switches present. – Hearth Dec 02 '20 at 15:08
-
I didn't try yet, but this was the next step. thanks for your reply – Elec1290 Dec 02 '20 at 15:15
-
As in answers below: You can use 555 charge pump to create voltage higher than supply. – fifi_22 Dec 02 '20 at 20:15
2 Answers
That chip uses bootstrapping and, bootstrapping requires that the load voltage goes high and low quite frequently. If this does not happen then the bootstrap capacitor loses its charge and you will be unable to drive the HO pin above the level of voltage on the source of the upper MOSFET. And, that means you can no longer activate the high-side MOSFET.
If you want a solution you should use an isolating DC-DC converter that can apply a voltage higher than Vin to the upper driver circuit.
- 456,226
- 28
- 367
- 807

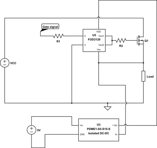
simulate this circuit – Schematic created using CircuitLab
As mentioned in another answer from Andy aka, a bootstrap driver will not work unless the load switches high and low. He describes using an isolating DC-DC, which is the circuit I've drawn up. You will also need to make sure that the driver you use is an isolated driver. I used an isolated 5v to 15v DC-DC in this example, but you can find ones that have different input and output voltages based on what you need.
- 1,018
- 5
- 17