@Andyaka lets say the width of the needle pulse is 10ns. But the important thing here is the time resolution of 5ns.
And,
@Andyaka I think either the time resolution has to be bigger or the
damage has to span a wider length to be able to see it.
See additions further below for a different anomalous scenario
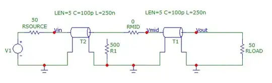
If the pulse originally emitted is wider than the time-resolution of the measurement circuit, then you will see a reflection from a single point cable anomaly (such as a bridge of some conducting medium). Consider a 10 ns pulse (V1) being generated at the left-end of the simulated cable: -

At the midpoint area, R1 is disconnected (not representing a cable "anomaly") and, we get no reflection: -

I've terminated the far right end in 50 Ω so as not to confuse things with its reflection. Now, if I connect R1 (500 Ω) we see this: -

Now there is a pulse (also 10 ns) seen as a reflection from R1 and, this tells us that a single-physical-point deformity in the cable (represented by a slight increase of the mid-point conductance) produces a reflection that has the same length as the original transmitted pulse.
If there was an "extra length" to the received pulse, then that is due to the cable conductance deformity being physically longer than just a single-point.
However, if you were to insert a short middle section of cable with a different (lower) characteristic impedance, then the reflections will have pulse widths corresponding with the short length of the inserted cable. For instance, here's the model: -

Notice in the above model that the middle section is 0.25 metres long and has a significantly higher capacitance per metre than the two 5 metre sections on either side. The characteristic impedance of this added short middle section is: -
$$\sqrt{\dfrac{250\text{ nH}}{150\text{ pF}}} = 40.8\text{ Ω}$$
This is the reflection: -

If the inserted cable was halved in length to 0.125 metres we would get thinner reflections: -

If the inserted middle section were removed and replaced by a rogue 1 pF capacitor we would see this: -

So, take your pick - is the cable fault some rogue conductance bridging the forward and return wires or, is the cable fault because someone has inserted a short length of "the wrong cable"? Maybe it's just been squeezed locally at one point and the capacitance has increased a tad?