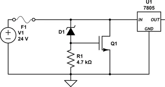
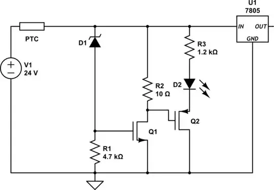
I'm designing a 12V battery-operated portable lighting controller, and frequently am asked about improving the run time. The simplest way is to add a second battery in parallel, but I often worry that users will get it wrong, hook up the batteries in series, and provide 24V instead.
What's the best/recommended way to protect a device from an overvoltage situation like this, (where double the voltage is applied for a length of time that I would not consider to be transient)?
In this case, the controller uses no more than 100mA as this particular one simply flashes LED's rather than sourcing a lot of current. It has a couple of voltage regulators that are only capable of handling up to 15V input.
I've been experimenting with Zener diodes and transient voltage suppressors (TVS) but with mixed results. I'd prefer that an overvoltage situation (such as 24V applied) to trip a circuit breaker (PTC fuse) and protect the voltage regulators and microcontrollers. If someone connects the device to mains (120V), they're on their own!

