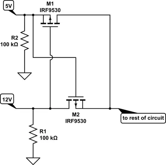
I would hope to replace my Schottky diode that is acting as a as or diode. I do not like how high voltage drop the Schottky diode is making thus I would like to switch to a MOSFET. And the simplest circuit I could with a MOSFET kind of like this. I do not know if this MOSFET will work
Correct me if I’m wrong on these points which I think is correct.
The MOSFET I have chosen will have a voltage drop of 0.01 V assuming I have a current of 250 mA (the expected current of the load).
With the circuit I have protected both my inputs from reverse voltage inputs. When both inputs are present the higher voltage input cannot go back through the other input.
Is my circuit sufficient? Would there be complimentary components needed?

