I have a circuit with several neopixels and an ESP32 MCU running with micropyhton. Under full load, the circuit including the ESP32 draws around 200mA at full load. Now I'd like to add another component, which is not controlled by the ESP32 but uses the same +5V net to be powered. The additional component is controlled by a switch. In normal state, it draws ~330mA. However, initially when I turn it on, it causes a current spike (I assume inrush current), which peaks at ~500mA. After the initial spike it goes back down to ~330mA. This causes the ESP32 to stall and not operate normally anymore until I take the load off.
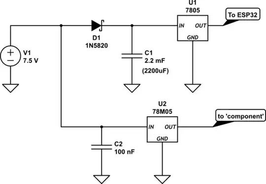
For context, I'm running the circuit with +7.5V from a power supply capable of delivering 3A. The voltage is dropped to +5V via a LV7805CV 1.5A (including heatsink and decoupling capacitors). I'm looking to replace that with an LV78S05CV, which can handle 2A.
My question is how can I mitigate the initial inrush current of the component to prevent the ESP32 from being affected and continue normal operation. I understand that the current draw is very sudden and happens when the switch is pushed before the current draw levels off at ~330mA. Do I need inrush suppression?
Would an RC circuit before the additional component like this
make sense?
N.B. The additional component can be turned on/off anytime and multiple times during normal operation of the ESP32 causing a spike every time that happens.
Please let me know if something isn't clear enough.
