I have a 9V powered multimeter (Voltcraft VC165) where the 5V LDO is broken.
When I apply 5V manually, the functions I checked so far work fine, so I'd like to repair it.
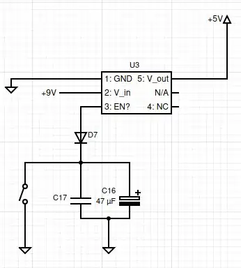
The LDO is a SOT23-5 SMD part, the mark says "PAW", there is no logo visible.
Here a picture of the circuit:

And one picture with U3 removed (I also removed and resoldered C17, and my soldering tip is... not the best ;-)
The switch is closed when the multimeter switch is in "OFF" position.
I checked about 100 datasheets of LDOs, but could only find two where Pin 1 is GND and Pin 2 is V_in - but for those Pin 3 is V_out, Pin 4 and 5 are not connected (JRC NJU7231 and OnSemi MC78LC00).
Is my analysis correct?
Is there a chance to find out which type was mounted here?
What replacement type would you recommend?
Thank you very much for any helpful input!
EDIT: As @Unimportant assumed, my schematic is wrong! Capacitor's GND/logic GND and battery GND are not connected.

