8

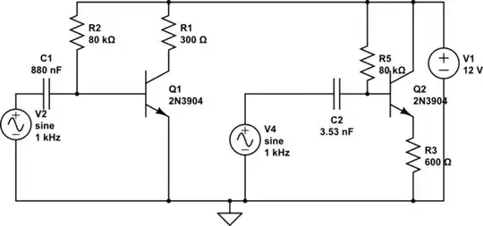
Can anyone explain to me why the node voltage between the collector of Q1 and R1 have its signal amplified while for Q2, the node voltage at R3 and emitter does not have its signal amplified? I read on internet, the Vce of transistor must be biased correctly, in both case, Vce across Q2 and Q1 is about 6V? Also I calculated the value of bypass capacitor by consider input impedance viewed from the signal side.

So far my understanding for the working principle is as below:

a) Consider Ib present at the base of Q1 and Q2 and by consider there signal source following across the base as well ie.,(Isinwt) then the resulting base current will be Ib+Isinwt, which we will get an alternating base current which will then amplify through Ic.

Am I correct? if so, why signal at Q2 does not get amplified?

schematic

simulate this circuit – Schematic created using CircuitLab

Mitu Raj
  • 10,946
  • 6
  • 24
  • 48
chuackt
  • 609
  • 3
  • 11
  • 1
    Are you familiar with the concepts of common-collector and common-emitter? – Phil Freedenberg May 22 '21 at 18:30
  • The voltage across the base emitter of Q2 is not the same as Q1. The base-emitter voltage is the input voltage - the voltage across the resistor R3. – Kevin White May 22 '21 at 18:38
  • The question is nicely formed and asked. That's uncommon enough in these kinds of questions I see that it's a +1 for me. – jonk May 22 '21 at 19:57
  • The second circuit needs another resistor between the Q2's base and ground to form a bias voltage divider. – Circuit fantasist May 22 '21 at 20:17
  • 2
    @Circuitfantasist It doesn't technically require one. You can solve that for its DC biasing point and it will sit there doing about what the OP says. I believe the OP is actually plugging in values until they get something. The question is actually written well. It's not about designing a proper amplifier stage. It's about why this and why that. And for that, only a minimalistic behavioral schematic is required to get the points across. I think the OP actually edited this question well to focus on the question and away from obscuring details. Of course, we like details. Oh, well. – jonk May 22 '21 at 20:24
  • It IS amplified : the emitter follower has current gain. It just doesn't have voltage gain as you wanted. –  May 22 '21 at 20:45
  • actually very easy! In the first case at Q1, the input signal will directly influence the voltage at Q1 B / E and in the second case, the signal at the input is counter-coupled due to the voltage drop on R3.

    The 1st case is thus a colletor circuit that allows both voltage and current amplification and the 2nd case is an emitter circuit that only allows current amplification.

    – arnisz May 22 '21 at 22:40
  • @Mitu Raj, What do you have against the specific names of the two circuits (common-emitter and emitter follower) listed as tags? IMO "analog" is too broad... – Circuit fantasist May 23 '21 at 17:02
  • 1
    I have got nothing against it. They ain't popular tags here while "Analog" has many followers and hence attract more attention. – Mitu Raj May 23 '21 at 17:31

3 Answers3

12

Preface

In the following, I'll respond in kind to your question. That means I won't bother criticizing the specific values you used or talking about better (in some ways, at least) topologies. I'll just take them as given. As I wrote in comments, I'm actually pretty impressed at how well-formed your question is. Perhaps it's also an omen about just how smart you are, too, even if you can't lay claim to an intention here. You've focused on the question you have in mind and your schematic is the least number of parts required to get the basic idea across. Nice.

Warm-Up

Engineers bandy around all kinds of terms that are meaningful to them. CC, CE, CB are mnemonics for arrangement classes of the BJT stage, whatever it may be. You'll read those all over the place. But of course without studying them for a while to see what it covers and what it does not cover, it's just mumble-words. Worse, other terms are also used, such as cascode (CB), emitter-follower (CC), and the like.

The bottom line is that with only three pins a single-BJT amplifier stage pretty much has the requirement of a single-ended input signal that shares one of the BJT pins in common with the output signal. (Single-ended is another one of those phrases that simply means that one of the signal wires [there must always be two] is shared in common with an output signal in some, not necessarily obvious, fashion.)

Signal Voltages

All voltages are relative. Don't ever forget that. So when you talk about a signal voltage, it always has two points where a voltmeter or an oscilloscope would need to be applied in order to see well. If you look at your left-hand side schematic, you should be able to see that the signal is applied across the base and emitter and that the output would be taken from the collector and emitter. (The emitter is "at ground" so there is a hidden implication here.) This means that the emitter is "in common" and therefore this is a CE stage -- a common emitter. All of us know that when you write CE stage that it should call to mind qualities about CE stages that they share and/or don't possess.

Another thing to always keep in mind is that BJTs are just like MOSFETs in the sense that they are voltage controlled current sources/sinks. They are unlike MOSFETs in that their control voltage incurs a required base-emitter junction recombination current that is in direct proportion to the applied control signal voltage to keep things working right; where the MOSFET only requires a gate current when the applied control signal voltage is changing. (Also, MOSFETs are squared-law devices, while BJTs are exponential [due to something called the Shockley equation that I'll be talking about, shortly.])

Left-Side Stage

Where you are getting lost in thinking about the left-hand schematic is when you imagine that you can analyze it thinking about the base and emitter currents. You can't. It's just the wrong way to look at it.

What's happening is that your signal (which luckily has to go through a capacitor, so that the BJT stage can naturally find a DC operating point -- good job there) is varying the voltage at the BJT base-emitter junction (the input signal pair.) This varying voltage is causing a varying collector current. And, as it turns out, you have to look at the Shockley diode equation. (It originated with diodes but it turns out that a very similar equation applies to BJTs in their active mode [sorry, yet another term to learn well.])

You can refer to this answer I gave earlier for more details about how to derive the dynamic emitter resistance from the Shockley equation, but it turns out there actually is (with respect to variations of the base-emitter voltage with respect to variations of the collector current) a dynamic emitter resistance that is often important when thinking about a BJT amplifier stage. (Also see this site for more discussion about this new term.) This is given the symbol: \$r_e^{'}\$.

Again, for slightly more on the voltage gain expressions, you can go to this answer of mine. But for your left-hand schematic the relevant voltage gain (your circuit is unloaded at the collector, so it applies well) is:

$$A_{v_{_\text{UNLOADED}}} =-\frac{V_\text{CC}-V_{\text{C}_\text{Q}}}{V_T}=-\frac{R_\text{C}}{r_e^{'}}$$

In using LTspice with a 2N2222 BJT in your first schematic, the DC operating point comes out to \$V_\text{C}\approx 4\:\text{V}\$. (It uses \$27\:^\circ\text{C}\$ as the operating temperature, so \$V_T\approx 25.86492\:\text{mV}\$.) This works out to \$A_v\approx -300\$. For validating this rough computation, I used a capacitor value in LTspice of \$470\:\mu\text{F}\$ to avoid its reactance being a complication -- your value has a reactance at \$1\:\text{kHz}\$ of about \$180\:\Omega\$. The results give me \$A_v=-213\$.

Now LTspice also tells me that \$r_e^{'}\approx 1\:\Omega\$. But when I look at the BJT model for the 2N2222 that LTspice is using I also find that there is a small emitter bulk resistance (perhaps confusingly called \$r_e\$) that is \$200\:\text{m}\Omega\$. Note that this is already a 20% error, or so, and adding that value to \$r_e^{'}\$ would reduce the voltage gain to \$A_v=-250\$. And there are still other parasitics and model details that LTspice uses in the BJT model that further decrease the voltage gain magnitude, just a little bit more.

So, this is how you should perceive the voltage gain for this kind of stage.

Right-Side Stage

In this case, it's a lot easier to answer your question. Whenever the base voltage moves upward, the emitter also moves upward with it. Same thing in the other direction. That's because there is a base-emitter forward voltage present that is "operating" the BJT. In this case, LTspice says it is about \$730\:\text{mV}\$. (But that will vary with different BJT models, a little bit.) This voltage is mostly unchanging. So the difference between the base and the emitter remains "fixed."

If that were entirely true then it would follow that whatever AC signal you applied to the base would appear, unchanged, at the emitter. Then \$A_v=1\$. But it turns out that once again the Shockley equation comes in to complicate it a little. As the applied signal pulls up on the base, thus also pulling up almost equally (the almost part is what I'm talking about now) on the emitter. When the emitter rises, so also does the voltage across that emitter resistor, \$R_3\$. That means more emitter current, which means more collector current, too. And the Shockley equation says that with a higher current then the base-emitter voltage also has to be larger. But that means that the emitter didn't completely follow the base, upward, but because of the slight increase in the voltage difference, only came up almost as much. So the actual voltage gain in this configuration is \$A_v\lt 1\$. But not by much. Here, LTspice reports \$A_v\approx 0.98\$.

Oh, and the right-side schematic is a CC stage. You can "see this" since the input signal is applied to the base and something and the output is taken from the emitter and something. Now, the something has to be the other pin that we didn't mention, the collector. That's the only choice.

But you can also just imagine it in your head, too. Your circuit would do exactly the same thing if, instead of attaching one lead of your input signal to ground you instead tied that same end up to the power supply rail of \$12\:\text{V}\$. Then you can easily see that the input signal can just as well be said as applied across the base and collector. Similarly, the output could also be considered as taken between the emitter and collector. So the collector really is in common here.

Here, this might be an example of that "not necessarily obvious fashion" I mentioned, earlier.

This circuit has the emitter following the base. So it is also called an emitter-follower. The choice between CC and emitter-follower will be about emphasizing something the author wants to pull forward in the conversation. If the most important thing is that the emitter follows the input signal, then emitter-follower is used. If, perhaps, the fact that the input resistance is \$\beta+1\$ times the emitter resistance, then perhaps CC might be chosen. It's based on experience and what are the central ideas needed to quickly grasp the main point of using the stage.

Summary

Note that in all these cases we are comparing the AC output voltage with the AC input voltage. But that isn't always why these different stages are used.

For example, your right-hand schematic is often used to increase the current-compliance of a prior BJT stage. That's because only a little current from the prior stage is required to drive this stage's base, and its emitter is almost an exact replica of the input, but here the emitter is capable of supplying so much more current (getting most of that from the collector which is directly tied to the power supply!)

So it's not all about \$A_v\$, either.

jonk
  • 77,876
  • 6
  • 77
  • 188
  • 2
    jonk, If it was possible, I would vote like this: +1 for responsiveness and humanity, +1 for enthusiasm, +1 for depth, +1 for professionalism, +1 for philosophy, more +1s for many other features... – Circuit fantasist May 22 '21 at 21:57
  • 2
    @Circuitfantasist Oh, geez. I'm just in a good mood today, I guess. Perhaps it's just because I performed well yesterday on work I'm doing for those helping pay my bills and, for reasons that don't reflect well on the steadiness of my personality, it falls out here. ;) – jonk May 22 '21 at 22:03
  • jonk, This is more poetry than circuitry... that makes dead circuits come to life... I want to take you back in time by attending a lab class of mine in 2008 dedicated to the famous emitter follower. It is described in a similar enthusiastic way by my students at Wikibooks. At the next lab, they implemented the same idea with an op-amp follower. – Circuit fantasist May 22 '21 at 22:32
4

The node between Q1 and R1 is the output of a common emitter amplifier. This type of amplifier has a high voltage gain, but significant output impedance.

The node between Q2 and R3 is the output of a common collector amplifier, also known as an emitter follower. The voltage gain of an emitter follower is almost exactly unity. It's value lies in the fact that it has a low output impedance and consequently can drive more power-hungry devices (for example audio speakers).

It is common in multistage amplifiers to have different stages fulfill different functions, as in this circuit.

Math Keeps Me Busy
  • 23,260
  • 4
  • 21
  • 75
3

Formal "explanation"

The first circuit (on the left) is a common-emitter amplifier stage; so it has a significant gain.

The second circuit (on the right) is a common-collector amplifier stage (emitter follower); so it has a gain of 1.

Intuitive explanation

In both circuits, the transistors (Q1 and Q2) pass their collector currents through the resistors (R1 and R3) thus creating output voltages (VR1 = Ic1.R1 and VR3 = Ic3.R3). Since transistors are amplifying devices, the output voltages should be amplified copies of the input (base-emitter) voltage.

This is the case of the first circuit with a small detail - to obtain a grounded output, the complementary voltage (Vcc - VR1) is taken as an output instead the original output voltage VR1.

In the second circuit, the output voltage VR3 is kept (almost) equal to the input (base) voltage by the help of the negative feedback mechanism. For this purpose, Q2 adjusts its collector current so that to make VR3 = Vb2. As a result, the gain is (almost) equal to 1.

Note that the open-loop gain of the two circuits is the same high ratio between the significant output voltage changes across the resistors and the small input base-emitter voltage changes (dVR1/dVbe = dVR3/dVbe). However, the closed-loop gain of the second circuit is a unity ratio between two equal voltages - VR3/Vb.

More intuitive explanation

Think of the output collector-emitter parts of the transistors of as "variable resistors" controlled by the input base-emitter voltage. Then, both pairs Q1-R1 and Q2-R3 form voltage dividers. They are supplied by a constant voltage Vcc (V1) and their gains are controlled by the input voltage.

In the first circuit, the voltage drop across the grounded "resistor" Q1 is taken as an output voltage; so there is a gain.

In the second circuit, by the help of the negative feedback, the voltage drop across the resistor R3 is made equal to the input voltage Vb and is taken as an output voltage; so the gain is (almost) 1. The output behaves as a voltage source; hence the low output resistance.

Heuristic explanation

The best way to understand why an active element (transistor) with a high gain is made act as an ampifier with a gain of only 1 (follower) is to see why we, human beings, usually act as "followers" while in fact, we are "amplifiers". This means to understand in a heuristic way the idea of the negative feedback principle.

I will show in an indirect way how we can do it - through two Wikibooks stories of my students where they told how they "invented", made and investigated these circuits in the lab.

In Lab 3: Building an emitter follower, they first extract the main idea from many everyday situations (analogies) and then generalize it in a block diagram and principle. After that, they first build a conceptual electrical follower, then a real (imperfect) emitter follower and finally make various experiments to investigate its behavior.

In the next Lab 4: Op-amp circuits with series negative feedback, they "invent" a perfect op-amp follower based on the same idea. Next, they "cheat" the op-amp by inserting a disturbance (voltage divider) in the negative feedback loop thus making it amplify with lower but stable gain.

Circuit fantasist
  • 16,664
  • 1
  • 19
  • 61