1

I was helping some friends that wanted to add a light load to a DC power rail in an industrial installation. The voltage to this rail comes from an array of voltage sources, with one voltage source being selected at any given moment. The range of this rail is wide, 12 to 120 volts DC.

I'd usually use an incandescent light bulb (rated for 230AC) as a sort of constant-power/slightly resistive load, as it's simple, cheap, reliable and provides a visual feedback as well. However, in this case it would have consumed too much power towards the high end of the range.

So instead I went with the idea to use 12V light bulbs (two or more in series), with some regulation added to make them a constant-power load. While at it, I thought, "well we can throw in an inductor as well", then I pondered whether I can do the current regulation via a 555, so in the end I designed this:

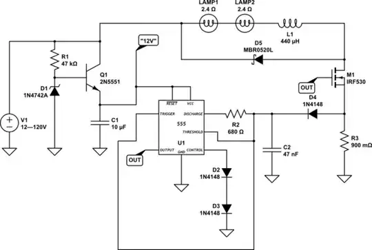
schematic

simulate this circuit – Schematic created using CircuitLab

It is a crude DC-DC converter (PFM mode), that pushes approx. constant current thru the lamps:

  • R1, D1, Q1 form a no-frills linear regulator, providing around 12V to the 555;
  • When M1 is on, the current thru the lamps ramps up and is measured across the R3 shunt; when it exceeds around 2A, the trigger/threshold node exceeds 1.2V, and the On cycle stops;
  • This 1.2V is approx what the control voltage is (using D2 and D3 as a crude voltage reference);
  • The current thru the lamps then slowly diminishes, and a fixed amount of time (selected by R2/C2) is allowed for that; then the cycle starts again.

All in all, this is very much like a Buck converter, however the load is not ground referenced, which allows to use a NMOS for the switch (nifty!), and a very simple current measurement for the regulation.

I'm pretty sure I haven't invented something new, but I'm curious whether this topology has a name? Or it is just a transposition of Buck?

anrieff
  • 5,419
  • 1
  • 28
  • 51
  • This is related, although not really providing a name other than buck converter https://electronics.stackexchange.com/questions/330471/low-side-n-mosfet-buck-converter – Lars Hankeln Jun 17 '21 at 04:41
  • Although it works on some of the same concepts of a simple buck it's not really a buck. It looks like a buck converter in where you can use an simpler to switch low-side NMOS, at the expense of not being able to control the output voltage. But you don't really give a crap about the output voltage in this case. It's a monitored load switched from the low-side really. The same circuit can be used for heaters and such. Or brushed motors. – DKNguyen Jun 17 '21 at 04:42

1 Answers1

1

What you have is a switch-mode constant current driver. Such a circuit is used to drive LEDs. Its not a buck converter per say, but it if you consider the voltage across the LEDs to be the output, then it is going to be lower than the input. It uses an inductor current limit control scheme to regulate the load current.

I simulated such a circuit a while ago. You can take a look at it if you want. In my circuit, I have fixed both the upper and lower current limits of the inductor and have used a PMOS, but it can be done using an NMOS as well.

Prathik Prashanth
  • 1,016
  • 4
  • 17