That book and its schematic and discussion
There really isn't much more to say. Burn the book.
Assuming the SCR is off to start (another thing to worry about) and there is a load hooked to the anode like that, then once the SCR's gate is triggered by a sufficient pulse the anode voltage drops to about one diode-voltage and load current travels through the anode to the cathode. This current will persist, independent of further gate triggering events, so long as the anode current is above the SCR's holding current.
As an SCR's holding current is intentionally designed to be low enough to allow most reasonable load variations (within design purposes of the SCR) to occur without accidentally causing the the SCR to abruptly turn off in unwanted ways, the upshot is that the motor in your circuit will just run at 100% duty cycle once the first trigger arrives.
That circuit uses a 2N4819. Digikey and Mouser don't list it and not even Rochester, which is known for keeping around ancient, boutique parts, doesn't list it. Neither does Solid State Inc., which often accumulates weird things. I may have one -- if so and if I find it again, I'll have to enshrine the thing in a museum somewhere. Why would a "modern" book suggest such a part?
Burn the book.
What about replacing the UJT with a PUJT?
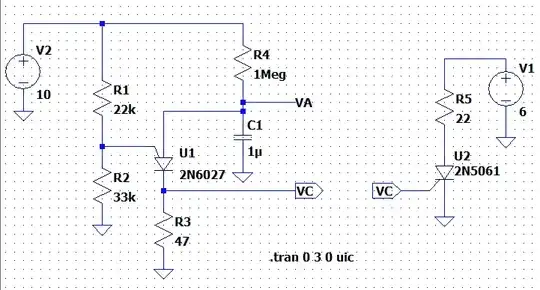
Suppose you can get past the elephant in the room -- that the circuit isn't even designed to work -- and you want to know, "Well, what if I replace the unavailable UJT with a somewhat-available PUJT (see: Central Semiconductor and Solid State Inc.)? Can you show me that the whole circuit idea is still a total flop?"
My apologies for putting words in your mouth, but sure! That's easy to do. I'll borrow their earlier PUJT circuit and adjust a few voltages:

Which produces this output in LTspice:

Note that the second pulse didn't affect the current in \$R_5\$ (the "motor" here.)
The first "tick" turns on the "motor," as expected. But then it just stays on and the next "tick" is ignored. As will be all the remaining ones that follow.
You might ask yourself, "What exactly would cause the motor to turn off in a circuit like this? I can see something to turn it on. But where is the 'thing' that causes the motor to turn off?"
You see, in a PWM circuit (which I gather they are suggesting that circuit is, somehow), you have one thing that engages the switch and turns it on and you have a different thing that disengages the switch and turns it off. There must be two things here. Not one. So the obvious question about the book's writing is this, "How did the author of this piece fail to realize that there is only one timing mechanism here when it must be the case that two are fundamentally needed?"
Suppose the author thought, "Well, the motor will be on for the width of the timing pulse and will then go off until the next timing pulse occurs." But that's fundamentally flawed thinking for these reasons: (1) The timing pulse is quite narrow and the timing period is extremely large, given those component values and reasonable use of the potentiometer, so how is this PWM? and, (2) If one argues that it might be PWM if and only if you tweek that potentiometer down really, really low, then that also is crazy as you can't really take a 100k potentiometer and realistically use it like that, anyway, assuming the circuit would still work which it wouldn't with such a low value at the potentiometer; and, (3) The SCR doesn't turn off on its own, given sufficient load.
Getting past the fact that the UJT is unavailable to anyone but wealthy collectors, how do you get past the complete failure to think about the basics? And getting past the fact that there were multiple authors to this book, who were the content editors and what was their job? Did they actually do anything useful?
And finally, there's another problem. A motor has inductance. Sometimes, lots of it. A short trigger pulse might very well not be long enough to allow the motor current to reach a level where it can stay on. In that situation, the motor will just start to develop a tiny current and then, when the pulse is over, fall back to being off. So you will get tiny little current spikes in the motor every so often, maybe.
Even assuming you actually wanted to use an SCR and keep the motor running once the first pulse arrives, you still need to ensure that it is stretched out long enough so that the motor can exceed the required holding current levels of the SCR. And that's yet another consideration missing from this circuit. (You could increase the pulse width by reducing \$R_4\$ and increasing \$C_1\$, for example. And/or add a little capacitance across \$R_3\$. But the point remains -- no discussion of these details was present in the book.)
Anyway,
Burn the book.
Last note: I have had occasion to work with one of the contributors to this book: Bonnie Baker. (When she was then at Burr Brown.) She was admittedly difficult to get to laugh (at least for me she was rather "dry" in that sense.) But my experiences were excellent, her help quite useful, her white-papers were excellent, and I have profound respect for her knowledge. I'm sure her contributions are fine, where they appear. I'm just sorry to see her name somewhere in that book.