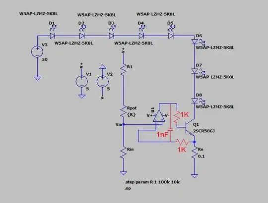
I have built this circuit (except the Re I bought came out to Re = 0.21 ohms after measuring it, so I used Rin = 680 ohms and R1 = 18k) to control current through eight of these LEDs using this BJT.
I've done circuits like this with single LEDs before, but when running this multiple (8 total) LED design I've been getting for Rpot = 100k:
- Expected: Vin = Ve = 0.0286
- Measured: Vin = 0.0281, Ve = 0.0454
- Expected: Ie = 140mA
- Measured: Ie = 216mA (this is the same for any potentiometer resistance)
- Expected: Vcollector = 17.2
- Measured: Vcollector = 0.11
- Measured: Vbase = 0.817
In other words, the voltage divider circuit, as seen on the left hand side of the schematic seems to be working fine, but the BJT does not seem to be limiting current as expected. Why is this not working as I've expected? What can I do to fix this? Should I try to do this with a MOSFET instead?
Edit: I've done some more measurements:
To explain what is going on here: I get two different sets of values depending on whether or not Vin is actively under measurement or not. When Vin is NOT under measurement, you get the values in bold in the darker purple rows. When Vin IS under measurement, you get the values under that are in the lighter purple & these values more closely match the expected ones, but the BJT tends to burn up after maybe half a minute under these conditions, despite the fact that it doesn't seem to be exceeding Voltage, Current, or Power Maximums in the datasheet. Perhaps it needs better heat management? Or different parts?

