0

I have a circuit board that, among many things, drives a few 24 VDC relays on another board located 5-10 feet away.

Everything usually works just fine, but I recently had an incident where the relay +/- connections were shorted together, sending high current through my switching circuit and destroying a transistor.

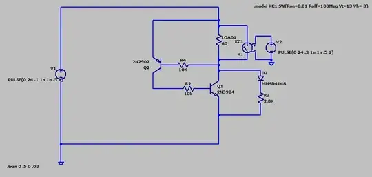
So I'm looking now at putting short-circuit protection into the next revision of these boards to avoid having such a simple issue kill a whole board (not worth my time to fix a single tiny surface mount transistor on a small board -- we just replace the whole board). Normally I would implement something like this, but in this case, the high side is common among multiple relay coils (read one wire going over to the other board) and the low side is broken out for each relay. I rearranged some transistors in the standard short-circuit protection circuit and came up with this:

Low Side Short Circuit Protection Circuit Diagram

Is this the right way to go about it? Are there better configurations for the current-limiting resistors? Is it worth throwing in a TVS in parallel with the load? It seems to simulate fine in Spice, but I'd like any feedback here. Load is shown as 60 Ω as the approximate point at which the short circuit protection seems to kick in in my simulation. The actual normal load will be a ~2.5 kΩ, 10 mA relay coil. In practice, an N-channel switching transistor/FET is also at the bottom of the circuit to turn the relay on and off. Transistors picked in the Spice simulation are there just to get a basic model in and don't represent the actual transistors used in production.

ocrdu
  • 9,195
  • 22
  • 32
  • 42
  • 1
    There are fully protected load switches like BD1LB500FVM, ZXMS6004DN8 – Jens Oct 05 '22 at 00:04
  • The voltage drop required by your ground return switching circuit isn't critical, it seems to me. You can afford a diode drop... or even two, I think. You might consider something like this as a means to an end. It will saturate out and work like a switch for lighter loads. But it will kick in hard and hold the line if the wires are shorted. – jonk Oct 05 '22 at 07:41

2 Answers2

1

There are numerous methods that can be used here:

As commented by Jens, protected switches might be used. The voltage drop is low, the current limit is typically arbitrary (wide parameter spread) and many times normal operating current, and thermal protection is integrated. When these parameters are acceptable, they are an excellent choice, and indeed, relay coils are a popular use case; they also typically provide integrated voltage clamping, meaning a clamp diode is not required.

As answered by Voltage Spike, you can use resettable fuses. But mind that, these take quite some time to open, and you need to be able to 1. source fault current for the duration, and 2. sink it through the load and switch, until it opens. It's not difficult these days to toss in a 100mΩ or lower Rds(on) MOSFET to handle such current, particularly at low voltages. Yes, some resistance is added, which will be true of every solution; you can't sense or limit current without some manner of compromise.

As the load current is tiny, you can simply make a current sink set a little bit above nominal rating, and let it open up when the load shorts out. 10mA at 24V is all of 240mW, within the ratings of even a SOT-23. A plain old two-BJT two-resistor current source circuit could be used. Note that a TVS on the common supply isn't a bad idea, to limit peak voltage (in case that's a concern; see below) and thus dissipation.

The principle extends to all manner of current limiting and switching circuits; generally, e-fuse type behavior. The current can be monitored by a control circuit, and the switch disabled, latched off either until a reset or self-resetting after a time delay (and contingent on factors like high temperature, or excess voltage). Load switch, hot-swap and wired-OR controllers, and eFuses, are available with such features, or they're not too difficult to design yourself (but it just takes a lot of parts relative to an integrated solution, and there are a number of subtle details for which a premade or integrated design is helpful).

Equally important is consideration of why failure occurs in the first place. Relay coils are just dumb balls of wire -- they don't fail on their own, but can fail due to excessive voltage or current, environmental conditions (contamination and corrosion, if not sealed, or get ruptured), or catastrophic failure of the component (say the contacts arc over and melt down the whole thing). You will have to study which of these is the greatest risk to your application.

If overvoltage is occurring, TVS diodes can be added, but keep in mind they have similar considerations to the above: if an overvoltage condition occurs with enough force (e.g. cross-wiring the 24V supply to a 48V battery, or 120VAC mains, etc.), no size TVS will withstand that amount of power, and further limiting schemes are necessary -- whether as basic as a series resistor, or a replaceable fuse, or active circuitry like a voltage limiter or load switch. Also consider inspiration from the automotive sector: load dump is a surge test that, while not unlimited in current, can deliver enough energy that for many circuits, it's best left alone -- disabling the circuit during the pulse. Circuit ideas and ICs are available for this purpose.

Tim Williams
  • 33,670
  • 2
  • 22
  • 95
0

You might be able to use a PTC thermistor for your application which would be simpler and might work better since the current involved is so low and a direct short would be amps of current.

enter image description here Source: https://article.murata.com/en-eu/article/ptc-over-current-protection-for-fa-device

Voltage Spike
  • 82,181
  • 41
  • 84
  • 220
  • The downside here is that I need to be OK with a voltage drop due to the resistance of the PTC in normal, 25°C operation, correct? – mech-eng_doing_ee Oct 04 '22 at 17:49
  • Also, are these fast enough to save a transistor in the case of a hard short? – mech-eng_doing_ee Oct 04 '22 at 17:56
  • I didn't look at the murata ones, the page just gives an overview. But this one might be a good candidate: https://media.digikey.com/pdf/Data%20Sheets/Littelfuse%20PDFs/PPTC_zeptoSMDC_DS_v1.1.pdf It has a 20ms trip time which would most likely protect the transistor – Voltage Spike Oct 04 '22 at 18:27