0

All the information of the circuit elements are shown below.

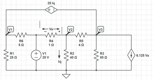
Question : Use the node-voltage method to find the power developed by the 20V source in the circuit. enter image description here

  • 3
    Can you show what you have tried? It will be a lot easier to point out where you went wrong, or give you hints. Otherwise, people will have to guess and they don't like that very much. This being a Q&A site, after all. – a concerned citizen Dec 13 '22 at 19:39
  • Of course. I shared now. – Electronics00 Dec 13 '22 at 19:44
  • 1
    Have you heard of Latex language used to express equations without any suspicion of misreading a handwritten formula? – Andy aka Dec 13 '22 at 19:47
  • No. I didn't hear. – Electronics00 Dec 13 '22 at 19:49
  • 1
    $\dfrac{V_i-20}{5}$ = \$\dfrac{V_i-20}{5}\$ ||| I have no idea where the 20 comes from because I can't read your handwriting = the source on the left looks like 25 volts to me. Do you see the problem? – Andy aka Dec 13 '22 at 20:01
  • V1-20/5 --- and this is 20V. I understand what you say. If you can do question from the question image, you can send me. Thank you – Electronics00 Dec 13 '22 at 20:17
  • @Electronics00 Look closely at your hand-drawn schematic with the equation work (2nd picture) and your top (first) schematic. Now look at the resistor value showing in the 1st schematic above -- the one on the far left that is labeled 25 Ohms. Now look at your 2nd hand drawing for the same resistor. Do I see the number 6 Ohms there??? And in your equations, as well? What's going on? What's the truth? Hard to help you with errors if things don't match up. – jonk Dec 13 '22 at 20:43
  • You can look again to circuit – Electronics00 Dec 14 '22 at 15:08

1 Answers1

2

Habitually redraw schematics

Just the manual process redrawing a schematic helps me think and gather up details I may otherwise fail to notice. It also helps readability, once you learn better how to apply some rules for redrawing. (See Addendum below for a few suggestions.)

Use the schematic editor

There's another reason for redrawing your schematic. You've provided no part numbers. It greatly helps when communicating if things are uniquely identified. So also get into the habit of using the schematic editor here. It will automatically number the parts.

Your schematic, redrawn

schematic

simulate this circuit – Schematic created using CircuitLab

I've added \$I_{_2}\$ and \$I_{_3}\$, because the question wants to work out the power of the source I labeled as \$V_{_0}\$. (I'm guessing from the wording ("developed in") that the magnitude is sufficient, though a sign might be of further help.) The magnitude of the power will be \$\vert V_{_0}\cdot\left(I_{_2}+I_{_3}\right)\vert\$.

With the exceptions (for clarity only) of showing \$V_{_0}=+20\:\text{V}\$, \$S_{_1}=6.125\:\mho\$, and \$R_7=25\:\Omega\$ on the schematic, I've left all of the remaining values unspecified. I can't tell from your original diagram and the following one which values to use. You know. So work it out. But at least the rest is labeled so we know what we are talking about.

One thing I can immediately see from your writing is that you define \$V_{\Delta}=V_{_2}-20\:\text{V}\$. But this is not correct, as the sign is wrong. It's clearly labeled on the schematic so that you should instead have found that \$V_{\Delta}=V_{_0}-V_{_2}=20\:\text{V}-V_{_2}\$. So already that's one mistake.

And I'm curious. Given my schematic and part labels, what is the value of \$R_1\$ supposed to be? I can't tell from your question.

I'll stop there until I hear more from you.

Added since your question edit

You've edited your question to clarify the part values and numbering, though now there's a new communication problem as our schematics no longer match up with the same numbering for the same parts.

Also, you've removed the picture of your attempt to solve the problem. So the only way I can find it (and it is only because I have enough of the 'silly site score' that allows me) is to go backwards through your edits to uncover it. For those who cannot do that and even for those of us who can, it might help still further if you could put in some added moments of your time to include your mathematical work here in your current edited question.

So here's what I see:

  1. Given this enter image description here assignment of signs, your writing enter image description here should instead be \$V_{\Delta}=20\:\text{V}-V_2\$ .
  2. List item Correct.
  3. enter image description here With the correction I've made and recognizing that what looks the same as elsewhere where you write a 4 is instead really a 6 then this is correct.
  4. I must be missing where you performed the KCL for \$V_2\$. It looks more to me as though you just proceeded towards a solution without it. But maybe I'm just having a hard time reading you.

Assuming I'm forced into using supernodes (I don't like them as they make it easier to generate mistakes, in my opinion), then I would have developed the following (keep in mind I will be using my part number assignments and not those you newly created):

$$\begin{align*} \frac{V_1}{R_1}+\frac{V_1}{R_2}+\frac{V_3}{R_5}+\frac{V_3}{R_6}+S_1 V_\Delta &= \frac{V_0}{R_2}+\frac{V_2}{R_5} \\\\ \frac{V_2}{R_3}+\frac{V_2}{R_4}+\frac{V_2}{R_5}&=\frac{V_0}{R_3}+\frac{V_3}{R_5} \\\\ V_1&=V_3+R_7 \,I_0 \\\\ I_0&=\frac{V_2}{R_4} \\\\ V_\Delta &= V_0-V_2 \end{align*}$$

The first is your supernode. And the rest should be pretty obvious. If you want, the last three can also be combined together into the first 'supernode' KCL equation, leaving just two equations and two unknowns, if you want. Regardless, as shown above, these do solve out. And you should be able to then work out the requested power figure from there.

Redrawing Schematic Addendum

Rules to live by are:

  • Arrange the schematic so that conventional current appears to flow from the top towards the bottom of the schematic sheet. I like to imagine this as a kind of curtain (if you prefer a more static concept) or waterfall (if you prefer a more dynamic concept) of charges moving from the top edge down to the bottom edge. This is a kind of flow of energy that doesn't do any useful work by itself, but provides the environment for useful work to get done.
  • Arrange the schematic so that signals of interest flow from the left side of the schematic to the right side. Inputs will then generally be on the left, outputs generally will be on the right.
  • Do not "bus" power around. In short, if a lead of a component goes to ground or some other voltage rail, do not use a wire to connect it to other component leads that also go to the same rail/ground. Instead, simply show a node name like "Vcc" and stop. Busing power around on a schematic is almost guaranteed to make the schematic less understandable, not more. (There are times when professionals need to communicate something unique about a voltage rail bus to other professionals. So there are exceptions at times to this rule. But when trying to understand a confusing schematic, the situation isn't that one and such an argument "by professionals, to professionals" still fails here. So just don't do it.) This one takes a moment to grasp fully. There is a strong tendency to want to show all of the wires that are involved in soldering up a circuit. Resist that tendency. The idea here is that wires needed to make a circuit can be distracting. And while they may be needed to make the circuit work, they do NOT help you understand the circuit. In fact, they do the exact opposite. So remove such wires and just show connections to the rails and stop.
  • Try to organize the schematic around cohesion. It is almost always possible to "tease apart" a schematic so that there are knots of components that are tightly connected, each to another, separated then by only a few wires going to other knots. If you can find these, emphasize them by isolating the knots and focusing on drawing each one in some meaningful way, first. Don't even think about the whole schematic. Just focus on getting each cohesive section "looking right" by itself. Then add in the spare wiring or few components separating these "natural divisions" in the schematic. This will often tend to almost magically find distinct functions that are easier to understand, which then "communicate" with each other via relatively easier to understand connections between them.
  • You get to choose exactly one node and call it "ground." If the purpose of redrawing the schematic is for understanding it, then choose a node that helps achieve that. When signals are single-ended, they share a common node and you should select this common node as "ground." If the purpose is for analysis, then you can select this for the purpose of reducing the equation complexity. Often, this will mean the node that is "busiest" (has the most terminals attached to it.) Either way, make this choice wisely and it will help a great deal.

The above rules aren't hard and fast. But if you struggle to follow them, you'll find that it does help a lot.

You can read a snippet of my own education by those schematic draftsmen at Tektronix who trained me by reading here.

jonk
  • 77,876
  • 6
  • 77
  • 188