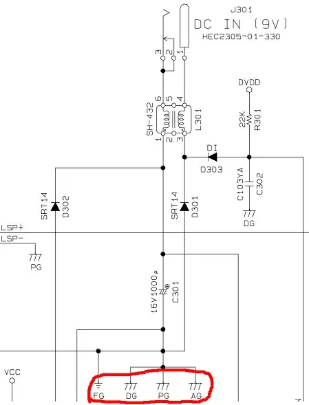
In the follow picture, I attached a snippet of a schematic which I am trying to port to KiCad and ultimately modify for my own purposes. I'm noticing, however, that there are at least four different types of ground here (FG, PG, DG, and AG) which are used at various points throughout the circuit.
I was able to surmise that AG and DG probably correspond to Analog Ground and Digital Ground in KiCad, but I'm at a total loss as to what the other two even are.
Can anyone shed some light on to what these different things stand for, and what they might correspond to in KiCad? If I actually know what they are, I could probably look up their functional differences.
